Solar-Ladeschaltungen

Hoher Wirkungsgrad auch bei geringer Beleuchtungsstärke

13. November 2014, 13:18 Uhr | Von Jay Celani
Diesen Artikel anhören

Fortsetzung des Artikels von Teil 2

Bleisäureakku-Ladeschaltung mit hohem Wirkungsgrad

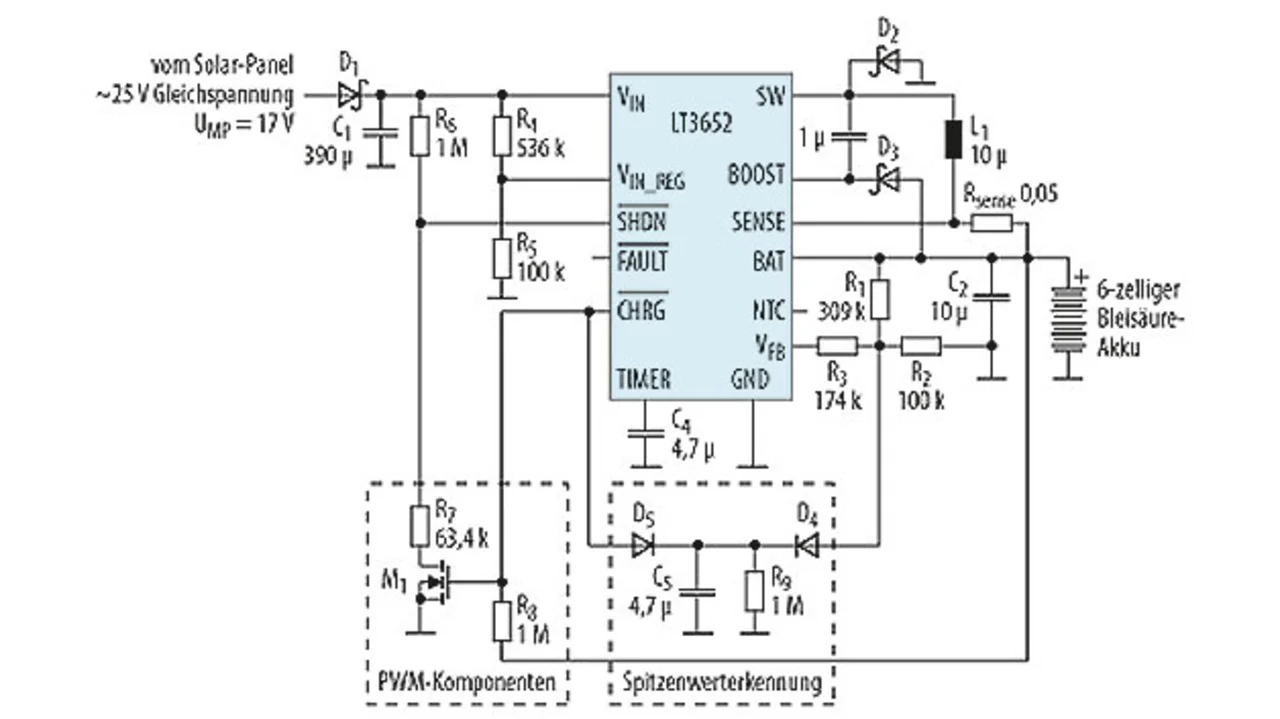
2-A-Ladeschaltung für einen sechszelligen Bleisäureakku, der aus einer Solarzelle mit UMP = 17 V gespeist wird
Bild 6. 2-A-Ladeschaltung für einen sechszelligen Bleisäureakku, der aus einer Solarzelle mit UMP = 17 V gespeist wird.
© Linear Technology

Bild 6 zeigt eine Ladeschaltung für einen sechszelligen Bleisäureakku mit PWM-Funktion bei geringem Strom. Diese Akkuladeschaltung ist für Solarzellen entwickelt, die ähnliche Charakteristika aufweisen wie die, die für die Ladeschaltung in Bild 2 verwendet wurden.

Diese Ladeschaltung für Bleisäureakkus führt ein dreistufiges Ladeprofil für Bleisäureakkus ein; sie bietet einen 2-A-Bulk-Lademodus, einen Entlademodus bei 14,4 V und einen Erhaltungs-lademodus bei 13,5 V. Die Akkuladeschaltung liefert bis zu 2 A Strom beim Laden der CC/CV-Charakteristika bis zur geregelten Entladespannung von 14,4 V; dort wird ausreichend Leistung vom Solarpanel bereitgestellt. Wenn sich die Akkuspannung der Regelungsspannung von 14,4 V annähert, wird der Ladestrom reduziert und beendet den Entlademodus, wenn der Ladestrom unter 200 mA fällt, bzw. auf 1/10 des maximalen Ladestroms (C/10).

Wenn der Entlademodus abgeschlossen ist, wird der /CHRG-Pin als Antwort auf das Erreichen der C/10-Ladestromschaltschwelle hochohmig und die Erhaltungsladung beginnt. Die Regelungsspannung wird von 14,4 auf 13,5 V im Erhaltungsmodus reduziert. Dies wird erreicht, indem R9 vom Summierungsknoten VFB entfernt wird – erzielt mit einer O-Ring-Schaltung (D4 und D5), wenn /CHRG von R8 über die in Sperrrichtung vorgespannte D4 auf High gezogen wird.

 

Anbieter zum Thema

zu Matchmaker+
Wirkungsgradverlauf der Schaltung aus Bild 6
Bild 7. Wirkungsgradverlauf der Schaltung aus Bild 6.
© Linear Technology

Die Regelung der Erhaltungsladung ist auch implementiert, wenn der LT3652-Ladebaustein eine unzureichende Eingangsleistung wegen zu geringer Beleuchtungspegel der Solarzelle erhält. Wenn der Ladestrom mit der Eingangsregelung unter 200 mA reduziert wird und der PWM-Betrieb startet, steht am /CHRG-Pin eine gepulste Spannungsform an. D5 und C5 implementieren ein Spitzenerkennungsfilter, das eine kontinuierliche Vorspannung in Sperrrichtung beibehält und damit die Ladeschaltung während des PWM-Betriebs im Erhaltungsmodus (Ucharge = 13,5 V) hält. Das Hinzufügen der PWM-Schaltung steigert den Wirkungsgrad bei Akkuladeströmen unter 200 mA (Bild 7).

Während des PWM-Betriebs steigt die Eingangsspannung von der Eingangsregelungsschaltschwelle von 17 V auf die Abschaltschaltschwelle von 20 V, wenn das IC deaktiviert ist, wie vorher für die Akkuladeschaltung in Bild 2 beschrieben. Die Ausgangsleistung von der Solarzelle korrespondiert mit der durchschnittlichen Spannung des Solarpanels, oder rund 18,5 V. Bild 3 zeigt, dass diese Spannung innerhalb des optimalen Betriebsbereichs für höhere Ausgangsströme liegt, aber über dem Bereich von Strömen unter 200 mA. Um sowohl den Wirkungsgrad der Solarzellenausgabe als auch der Akkuladeschaltung in Anwendungen mit erweitertem Betrieb mit geringer Beleuchtung zu maximieren, sollten die VIN_REG - und UVLO-Spannungen während der Burst-Perioden reduziert werden.


  1. Hoher Wirkungsgrad auch bei geringer Beleuchtungsstärke
  2. Li-Ionen-Ladeschaltung mit hohem Wirkungsgrad
  3. Bleisäureakku-Ladeschaltung mit hohem Wirkungsgrad
  4. Ladeschaltung für einen Bleisäureakku

Lesen Sie mehr zum Thema


Das könnte Sie auch interessieren

Jetzt kostenfreie Newsletter bestellen!