Vollständige Empfangsschaltung auf einem Chip realisiert

Störungsresistenter Empfänger für UWB

15. November 2006, 17:17 Uhr | Dr. Domine M.W. Leenaerts

Das „Ultra Wide Band“-Übertragungsverfahren eignet sich ideal für den Aufbau von Personal Area Networks (PAN) mit hohen Datenübertragungsraten. Allerdings stellt das Verfahren höchste Anforderungen an die Empfängerschaltung. Durch Verwendung einer vielseitigen Prozesstechnologie gelingt die Integration der Empfängerschaltung auf einem Chip.

Diesen Artikel anhören

Vollständige Empfangsschaltung auf einem Chip realisiert

Das „Ultra Wide Band“-Übertragungsverfahren eignet sich ideal für den Aufbau von Personal Area Networks (PAN) mit hohen Datenübertragungsraten. Allerdings stellt das Verfahren höchste Anforderungen an die Empfängerschaltung. Durch Verwendung einer vielseitigen Prozesstechnologie gelingt die Integration der Empfängerschaltung auf einem Chip.

Die drahtlose Ultra-Breitband-Kommunikation (UWB – Ultra Wide Band) bietet neue Möglichkeiten für Funkverbindungen zwischen Consumer-Produkten. Sie macht es möglich, Datenmengen im Gigabyte-Bereich innerhalb von Sekunden statt in Stunden zu übertragen. Dabei werden die Akkus der tragbaren Geräte – Digitalkameras, Audio-Jukeboxen und Mobiltelefone – nicht übermäßig strapaziert. Die US-amerikanische Federal Communications Commission (FCC) [1] hat bereits das Frequenzspektrum im Bereich zwischen 3,1 GHz und 10,6 GHz für den lizenzfreien UWB-Betrieb freigegeben. Die „WiMedia Alliance“ [2], ein Zusammenschluss von „WiMedia“ und der „Multiband OFDM Alliance SIG“ (MBOA-SIG) [3], unterbreitet Vorschläge für die Standardisierung, mit der die weltweite Einführung der UWB-Technik gefördert werden soll; die Unterschiede bei der Frequenzzuteilung durch die Regulierungsbehörden der einzelnen Länder werden dabei berücksichtigt.

Bei dem Basisstandard der Alliance, dem MB-OFDM (MultiBand Orthogonal Frequency Division Multiplexing), werden Daten gleichzeitig über mehrere, in einem genauen Abstand zueinander angeordneten Trägerfrequenzen übertragen. Das Verfahren bietet eine hohe Flexibilität hinsichtlich der verwendeten Frequenzen und ist unempfindlich gegenüber HF-Störungen und Schwundeffekten durch Mehrwegeausbreitung.

Um die Kosten möglichst gering zu halten – das Hauptkriterium bei Consumer-Produkten –, wurde bei der Auslegung des MB-OFDM-Systems die Sender/Empfänger-Schaltung minimiert. Diese besteht aus nur einer einzigen analogen Empfangsstufe, kommt mit relativ gering auflösenden A/D- und D/A-Wandlern aus und benötigt eine begrenzte interne Genauigkeit im digitalen Basisband.

Schwierige Bedingungen für den Empfänger

Das System unterteilt das zugeteilte Frequenzspektrum in mehrere per QPSK (Quadrature Phase Shift Keying) und OFDM (Orthogonal Frequency Division Multiplexing) modulierte Teilbänder, die in einem Abstand von 528 MHz angeordnet sind. Zwischen diesen Teilbändern wird ein Frequenzsprungverfahren verwendet, um eine effiziente und stabile Übertragung für „Piconetze“ realisieren zu können, die gleichzeitig in unmittelbarer räumlicher Nachbarschaft zueinander betrieben werden. Die Sendeleistung bleibt unter dem FCC-Grenzwert von –41,25 dBm/ MHz, die Frequenzwechsel erfolgen alle 312,5 ns.

Die Realisierung des Empfangsteils ist jedoch nicht ohne Tücken. Der niedrige HF-Signalpegel erfordert die Verwendung einer rauscharmen Empfangsstufe, und zur Unterdrückung potentieller starker Außerband-Störquellen in den Frequenzbereichen 2,4 GHz und 5 GHz (z.B. Bluetooth- und IEEE-802.11a/b/g-Verbindungen) muss das Empfangsteil eine hohe Linearität und Selektivität aufweisen. Es ist wichtig, dass der Transceiver innerhalb von 9 ns zwischen den Trägerfrequenzen wechseln kann; dabei muss der Frequenz-Synthesizer Trägersignale hoher spektraler Reinheit erzeugen. So sollten z.B. störende Tonsignale im Bereich 5 GHz unter –50 dBc bleiben, um eine Abwärtsumsetzung starker Außerband-Störsignale in die gewünschten Signalbänder zu vermeiden.

Darüber hinaus muss der Empfänger zwischen dem UWB-Nutzsignal, das in einer Entfernung von zehn Metern vom Sender möglicherweise nur –70 dBm „stark“ ist, und einem nahen Störsignal, z.B. das eines IEEE-802.11a-Senders, unterscheiden können, dessen empfangene Signalleistung ca. +23 dBm beträgt und dessen Frequenz nur 500 MHz Abstand zum UWB-Träger hat. Dies verursacht erhebliche Probleme bei der Auslegung der Empfänger-Eingangsschaltung über eine sehr große Bandbreite im Hinblick auf Rauschen und Verzerrungen. Um den Dynamikbereich in den nachgeschalteten A/D-Wandlern zu begrenzen, muss das Störsignal auf einen deutlich unterhalb des Nutzsignals liegenden Wert gefiltert werden, was ein breitbandiges ZF-Filter mit hoher Dämpfung und genauer, steiler Filterflanke erfordert.

Zum Erfüllen dieser Anforderungen entwickelte die Research-Abteilung in Zusammenarbeit mit der Semiconductor Division von Philips die in Bild 1 dargestellte Empfangsschaltung und stattete diese mit einem Testchip in der neuesten QUBiC4G-Silizium-Germanium-BiCMOS-Prozesstechnologie aus. Mit der QUBiC4G-Technologie lassen sich die für den Einsatz im 3,1- und 10,6-GHz-Band erforderlichen hohen Grenzfrequenzen fT realisieren; mit der Technologie ist es darüber hinaus möglich, passive Bauelemente zu integrieren, so dass nur wenige externe Komponenten benötigt werden.

52wh0401_02.jpg
Bild 1 Aufbau des Empfangsteils eines „Ultra Wide Band“-Transceivers.

Der Empfangsteil basiert auf einer Null-ZF-Schaltung in Verbindung mit einem außerhalb des Chips aufgebauten Vorfilter zur Unterdrückung starker Außerband-Störsignale. Der unsymmetrische Eingang der rauscharmen HF-Vorstufe vermeidet die Verwendung eines externen, breitbandigen Balun-Transformators (balanced/unbalanced). Die Erzeugung der differentiellen Signale erfolgt erst in der Gilbert-Mischstufe unter Verwendung einer aktiven Balun-Unterstufe. Die Gilbert-Mischstufe liefert die Quadratur-Ausgänge I und Q, die im nachfolgenden ZF-Verstärker gefiltert und verstärkt und anschließend in separaten A/D-Wandlern in das Digitalsignal umgesetzt werden.

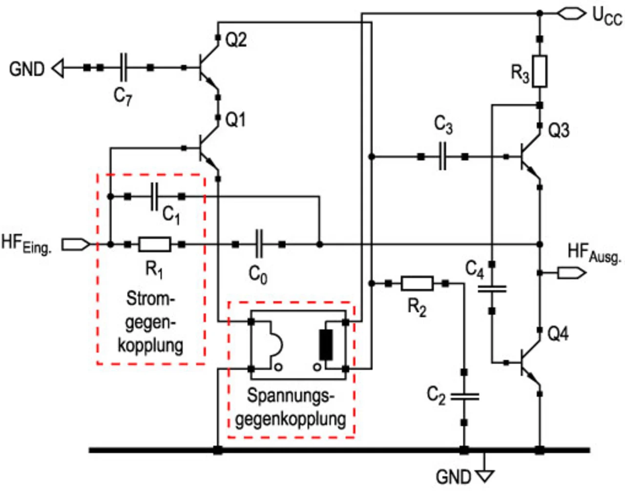
Durch den Wegfall des externen Balun-Transformators werden die Systemkosten erheblich reduziert, allerdings führt der unsymmetrische Eingang der HF-Vorstufe zu einer leichten Beeinträchtigung der Eingangslinearität. Diese wird daher korrigiert, dafür wurden für die HF-Vorstufe eine Spannungs- und eine Stromgegenkopplung vorgesehen (Bild 2). Mit den beiden Gegenkopplungen wird auch die Eingangsimpedanz in den unteren drei MB-OFDM-Teilbändern (3432, 3960 und 4488 MHz) an 50 Ω angepasst, ohne dass externe Anpasskomponenten erforderlich sind.

52wh0402_02.jpg
Bild 2 Durch die Spannungs- und Stromgegenkopplung werden die Linearitätsfehler korrigiert, die der unsymmetrische Eingang der HF-Vorstufe mit sich bringt.

  1. Störungsresistenter Empfänger für UWB
  2. Gilbert-Mischstufe für die Demodulation

Jetzt kostenfreie Newsletter bestellen!