Erweiterte Funktionen ohne Steigerung des Stromverbrauchs

Ruhestrom: Der aktuelle Trend

15. November 2006, 17:39 Uhr | Von Frank Kolanko

Manche ICs müssen auch im Ruhezustand etwas Strom ziehen, um einige wichtige Funktionen am Laufen zu halten. In anderen Fällen besteht die Notwendigkeit, den Stromverbrauch auf ein absolutes Minimum zu beschränken. Bei wachsender Funktionsvielfalt ist vor allem Effizienz gefragt.

Diesen Artikel anhören

Erweiterte Funktionen ohne Steigerung des Stromverbrauchs

Manche ICs müssen auch im Ruhezustand etwas Strom ziehen, um einige wichtige Funktionen am Laufen zu halten. In anderen Fällen besteht die Notwendigkeit, den Stromverbrauch auf ein absolutes Minimum zu beschränken. Bei wachsender Funktionsvielfalt ist vor allem Effizienz gefragt.

Der Trend zu niedrigem Stromverbrauch tritt nicht nur in der Automotive-Industrie auf. Dies wird in der gesamten Elektronikindustrie deutlich mit der Einführung von Standards wie dem internationalen Standard für energiesparende elektronische Geräte, Energy Star.

Tabelle 1 zeigt ältere Bauteile von Cherry Semiconductor (Produktkürzel CS, Cherry Semiconductor ist heute ON Semiconductor) und ältere Motorola-Bauteile (Produktkürzel MC; ON Semiconductor wurde 1999 von Motorola abgetrennt), die die höheren Werte für Stromverbrauch im Ruhe-Modus aufweisen, während die neueren Bauteile (Produktkürzel NCV) über niedrigere Ruhestromwerte verfügen. Die einzige Ausnahme ist der NCV2931, aber dieses Bauteil ist ein Standardbauteil, das erst kürzlich für den Automotive-Bereich angepasst wurde, mit erweitertem Temperaturbereich sowie Herstellung in dedizierten Produktionsstandorten. Den gleichen Effekt kann man im Portfolio für lineare Regler von Infineon beobachten (Tabelle 2). Auch hier zeigt sich wieder die Entwicklung hin zu niedrigerem Stromverbrauch im Ruhe-Modus. Zu beachten ist, dass die Bauteilnummern mit der „-2“-Benennung Überarbeitungen von bereits vorher freigegebenen Bauteilen sind, aber mit niedrigerem Ruhestrom.

tabelle2_8f9280_02.jpg

Lineare Regler im Laufe der Zeit

Ältere Automotive-ICs wurden entwickelt, ohne dem Stromverbrauch große Aufmerksamkeit zu widmen. Daraus ergab sich, dass lineare Regler – die als beste (weil preisgünstigste) Option galten – mit nur wenig anderen Merkmalen entwickelt wurden als der Fähigkeit, den Lade-Entlade-Transienten zu widerstehen. Darauf folgten Regler mit „Enable“-Funktionen mit einem halbherzigen Versuch, den Stromverbrauch zu reduzieren. Aber heute wird der lineare Regler entwickelt, um der Nachfrage von 100-µA-Modulen im Ruhe-Modus zu genügen. Wenn das Modul nicht aktiv ist und mit der Batterie verbunden ist, haben sich 100 µA als Industriestandard etabliert. Wo es also üblich war, dass der Regler selbst 150 µA zieht, darf nun das Modul selbst nur weniger als 100 µA verbrauchen.

Die neuen linearen Regler-Bauteile sind dazu in der Lage, den Stromverbrauch im Ruhe-Modus von den typischen 150 µA bis hinunter auf 1 µA, abhängig von der IC-Wahl, zu reduzieren. Ein Beispiel dafür sind die neuesten Bauteile NCV8503 und NCV8505 von ON Semiconductor. Der Stromverbrauch im Ruhe-Modus erreicht hier ein absolutes Maximum von 1 µA. Dies ist die Konsequenz aus dem Entwicklungstrend hin zu niedrigerem Ruhestrom (Iq), ausgehend vom Vorgängermodell, dem Sleep-mode-Bauteil NCV8501 mit 30 µA.

Wie gelangt man nun von einem verschwenderischen Stromverbrauch von 1 mA hinunter bis zu 1 µA? Die Antwort liegt in der Produktdefinition. In den frühen Jahren lag das Hauptaugenmerk auf der Chip-Größe und nicht auf dem Ruhestrom. Welches ist die kleinste Chip-Fläche, die man erreichen kann, und trotzdem einen niedrigen Iq-Wert? Bild 1 zeigt einen einfachen Darlington-Schaltkreis. Dieser scheint das Beste aus beiden Welten zu vereinen. Den ENABLE-Pin auf Masse zu halten, würde ein niedriges Iq ergeben und nur eine kleine Zahl von Komponenten. Das Problem bei diesem Schaltkreis ist, dass er nur knapp die TTL-Schaltschwellen (Trip Points) von 0,8 V bis 2,0 V über den Temperaturbereich erreicht. Der normale Temperaturbereich für Automotive liegt zwischen –40 °C und +125 °C.

44ah0301_02.jpg
Bild 1. Ein Darlington-Schaltkreis vereint eine kleine Chip-Fläche mit niedrigem Ruhestrom.

Der nächste und beste Schritt war also, eine Referenz bereitzustellen, die immer an war, woraufhin der ENABLE-Pin nun das Einschalten des Schaltkreises steuern würde (Bild 2). Der „verschwendete“ Strom ist mit IQ1 benannt. Dies würde typischerweise ein Bandgap-Regler sein. Wenn dieser Schaltkreis ein Spannungsregler wäre, könnte man einfach an der Referenz, die für die Ausgangsspannung benutzt wird, ansetzen. Dies würde wenig Schaltungsaufwand erfordern und eine genaue und temperaturstabile Schwelle (Trip Point) für den ENABLE-Pin bieten. Die Steuerung der Ausgangstreiber könnte immer noch beibehalten und mit dem ENABLE-Pin ausgeführt werden, wenn diese Funktion erforderlich sein sollte. IQ2 wäre der Verluststrom bis zum Anschalten, wenn die Referenzschwelle auf dem ENABLE-Pin überschritten wurde.

Bild 3 zeigt nun, wie man zu einem Ruhestrom im Sleep-Modus von weniger als 1 µA gelangt. Hier wurde die „Immer-an“-Spannungsreferenz durch eine Referenz ersetzt, die erst dann anschaltet, wenn eine Spannung an den ENABLE-Pin angelegt wird. Der erste Typ eines passiven Bauteils, an das man hierbei denkt, ist eine Zener-Diode. Dies ist eine ausgezeichnete Lösung, wenn der Prozess zufällig die erwartete Schwelle aufweist. Damit wären zwar mit die niedrigsten Kosten einer Komponentenlösung möglich, sie würde jedoch keine Stabilität über alle Temperaturbereiche bieten. Normalerweise würde man dies nicht als Option wählen.

44ah0302_03.jpg
Bild 2. Der nächste Schritt war, eine Referenz bereitzustellen, die immer an war.

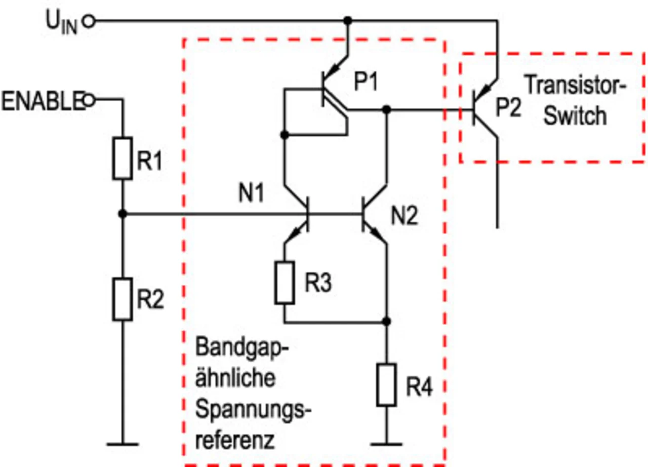
Bild 4 zeigt eine praktikable Lösung für das Problem: eine Bandgap-ähnliche Referenz, deren Anschalt-Eigenschaften sich für einen temperaturstabilen genauen Trip Point eignen. Wenn die Spannung am ENABLE-Pin erhöht wird, wird N1 einen höheren Strom führen als N2 wegen des größeren Transistors von N1. Der höhere Strom – gespiegelt von P1 zu P2 – wird höher sein als N2 ziehen kann, so dass N2 in Sättigung geht. So wird die Basis von P2 ständig hoch gehalten, bis die Bandgap-Spannung auf der Basis von N1 und N2 erreicht wurde. Wenn die Spannung auf der Basis von N1 und N2 die Bandgap-Spannung erreicht, werden die Stromdichten in N1 und N2 gleich sein, wegen des ΔUbe, das über R3 gelegt wird. Jetzt wird N2 im exponentiellen Bereich weiterarbeiten, während R3 beginnt, den Strom durch N1 zu linearisieren. Die Situation ist nun dergestalt, dass N2 mehr leiten will, als P2 bereitstellen kann. Dieser zusätzliche Strom kann durch P2 in der Form eines Basistreibers bereitgestellt werden. Jetzt schaltet P2 zunächst sich selbst ein und dann den übrigen Schaltkreis.

Das wäre soweit in Ordnung, wenn es nicht um den Ruhestrom während des Betriebs ginge. Aber der Ruhestrom bei angeschaltetem IC ist ebenso zu einer Anforderung geworden. Immer mehr Funktionen müssen im selben Automotive-Modul mit begrenzten Betriebslasten arbeiten.

44ah0303_03.jpg
Bild 3. Schließlich wurde die „Immer-an“-Spannungsreferenz durch eine Referenz ersetzt, die erst anschaltet, wenn eine Spannung am ENABLE-Pin anliegt.

Nochmals zurück zu Bild 3: Wenn der Transistorschalter einschaltet, muss eine Stromquelle oder eine Kette von Stromquellen ebenfalls zwingend angeschaltet werden. In diesem Beispiel ist aus Gründen der Einfachheit eine typische Diode dargestellt, über einen Transistor an Masse verbunden, aber im Allgemeinen ist der Sachverhalt viel komplizierter. Dieser Strom kommt von dem Schalter, der sich jetzt aus praktischen Gründen an Uin befindet. Also ist der zugeführte Strom [Uin – Ube(N1)]/R3. R3 bestimmt den Betriebsstrom des ICs.

Hier werden nun die Kosten wichtig. Um den Ruhestrom niedrig zu halten, wird hier ein sehr großer Widerstand benötigt. Große Widerstände bedeuten eine größere Chip-Fläche, und größere Chip-Flächen drücken sich in höheren Chip-Kosten aus. Wie bei den meisten Entwicklungsproblemen gilt auch hier – es gibt nichts umsonst.

44ah0304_03.jpg
Bild 4. Die Anschalteigenschaften dieser Bandgap-ähnlichen Referenz eignen sich für eine temperaturstabile Schaltschwelle.

  1. Ruhestrom: Der aktuelle Trend
  2. Der Einsatz von Poly-Widerständen

Jetzt kostenfreie Newsletter bestellen!