Advertorial

Isolierte MagI³C Power Module kontrolliert den 24V Industrie Bus

6. September 2021, 10:00 Uhr | Timur Uludag, Simone Schiller
“Isolierte MagI³C Power Module kontrolliert den 24V Industrie Bus”
© Würth

Welche Herausforderungen stellt die Leistungselektronik für die Industriesteuerung an Entwickler in Bezug auf die Versorgungsspannung aus dem 24V Bus bei Verwendung von isolierten DC/DC Wandlermodulen?

Diesen Artikel anhören

Jeder industrielle Steuerkreis benötigt eine Versorgungsspannung. Da der industrielle Steuerkreis jedoch nur ein kleiner Teil in einer größeren elektrischen Umgebung ist, müssen viele Spezifikationsparameter berücksichtigt werden, um das richtige Netzteil auszuwählen. Während des Entwurfs eines DC/DC-Wandlers sind die immer wiederkehrenden Fragen des Entwicklers:

  • Wo liegt der Eingangsspannungsbereich?
  • Wie hoch ist die Ausgangsspannung (Bereich)?
  • Wie viel Energie benötige ich?

Die folgende Übersicht bietet eine kurze Zusammenfassung der wesentlichen Faktoren, die die Geschichte hinter den Schlüsselparametern erklären.

Welche Art von isoliertem Power Modul brauchen wir?

Die folgenden Anwendungen sind typisch für ein industrielles Umfeld wie z.B. Abfüllanlagen, Walzwerke, Förderbänder und Druckpressen:

  • Schnittstellen/Bus-Isolierung – RS232, RS485, CAN, Interbus, Profibus
  • Isolierung von digitalen Schaltkreisen
  • Isolationsverstärker, Analog-Digital-Wandler
  • Mess- und Datenerfassung

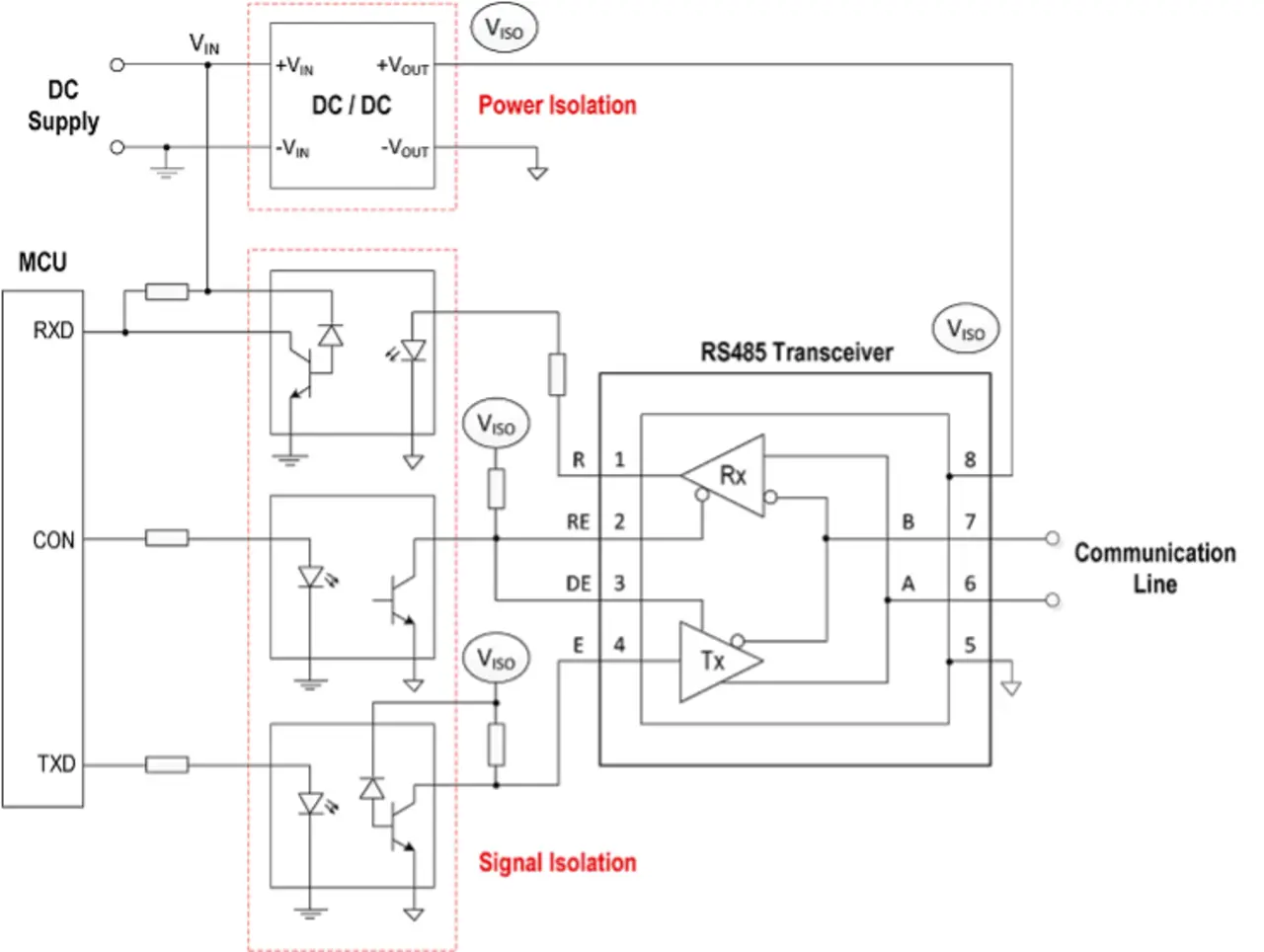
All diese Anwendungen haben eines gemeinsam, nämlich die Isolierung der Eingangsversorgungsspannung von der Busspannung. Aber warum sollte man eine Versorgung von einem Bus oder von Schaltkomponenten im Allgemeinen galvanisch trennen? Die galvanische Trennung verhindert, dass sich Fehler von der Versorgungsspannung in den Bus ausbreiten und dessen Betreib stören können.as folgende Schema (Abbildung 1) zeigt eine typische Anwendung für ein isoliertes Power Modul. Es stellt den Aufbau einer isolierten RS485-Kommunikation mit den wesentlichen Funktionseinheiten dar.

Abbildung 1: Typische Anwendung für ein isoliertes Power Modul.
Abbildung 1: Typische Anwendung für ein isoliertes Power Modul.
© Würth

Mit den folgenden Funktionseinheiten kann eine isolierte Kommunikation aufgebaut werden:

Die Mikrocontroller-Einheit (MCU) stellt die Daten für den RS485 Sendeempfänger bereit und empfängt diese von ihm. Die signalisolierende Einheit sorgt für die galvanische Trennung durch das Nutzen von Optokopplern. Die galvanische Trennung zwischen der Masse der Signalisolationseinheit und der Sendeempfängereinheit wird mit einer Leistungsisolationseinheit erreicht - einem DC / DC-Wandler-Power Modul.

Breiter Spannungsbereich - Erweiterter Anwendungsbereich

In Bezug auf den Eingangsspannungsbereich wurden seit Jahrzehnten 8V bis 42 als typischer Spannungsbereich in der Industrie festgelegt. Dieser Spannungsbereich wurde aus zwei Gründen gewählt. Erstens orientiert er sich an bestehenden relevanten Normen wie IEC61131-2 für speicherprogrammierbare Steuerungen (SPS). Zweitens haben praktische Erfahrungen mit Stromversorgungen und Installationsvorraussetzungen diesen Spannungsbereich bestätigt. Man sollte bedenken, dass die am meisten genutzten Netzspannungen von 12V und 24V von diesem Spannungsbereich abgedeckt werden können.

Abbildung 2: Industrieller Spannungsbereich im Vergleich zu den Wandlertypen.
Abbildung 2: Industrieller Spannungsbereich im Vergleich zu den Wandlertypen.
© Würth

Typischerweise nutzt die Industrie Isolierte Wandler mit den Verhältnissen 2:1 und 4:1 zur Abdeckung des weiten Eingangsspannungsbereichs von 8 V bis 42 V (siehe Abbildung 1).

Zur Erklärung der Terminologie gibt die erste Zahl eines 2:1 oder 4:1 Wandlers den Multiplikationsfaktor an. Dieser Wert wird mit einem minimalen Eingangsspannungswert multipliziert, um den Wert des maximalen Spannungsbereiches zu erhalten. Dies bedeutet für einen 2:1 Wandler mit einem minimalen Eingangsspannungswertes von 4,5V, dass die Eingangsspannung nur zwischen 4,5V und 9V liegt.

Wird ein anderer Spannungsbereich benötigt, muss ein anderer Modultyp gewählt werden. Keines der handelsüblichen 2:1- und 4:1 Module deckt den gesamten industriellen Spannungsbereich ab. Das 5:1 SIP-8 Modul von Würth Elektronik deckt mit nur einem Typ den gesamten Industriebereich von 8V bis 42V ab. Berücksichtigt man auch die einstellbare Ausgangsspannung von 3,3V bis 6V des SIP-8-Moduls, ist der Mehrwert noch deutlicher. Es kann gängige Anwendungen wie CAN oder RS485 für isolierte Wandler ansprechen, die mit 1W eine Versorgungsspannung von 3,3V oder 5V benötigen.

Um eine Anwendung mit 3,3V und 5V zu versorgen, werden zwei Arten von Power Modulen anstelle von nur einem mit einstellbarer Ausgangsspannung wie dem SIP-8 benötigt.

Das 5:1 SIP-8 mit großem Eingangs- / Ausgangsspannungsbereich - reduziert den Typ der verschiedenen Wandler sowie die Anzahl der Konstruktionen, die konzipiert, konfiguriert, getestet, auf EMI-Konformität geprüft, gebaut und logistisch gehandhabt werden müssen.


  1. Isolierte MagI³C Power Module kontrolliert den 24V Industrie Bus
  2. Großer Spannungsbereich-Grenzen der Eingangsspannung – Grundlegende Überlegungen
  3. Maximale Eingangsspannung - Obergrenze
  4. Power Boost – “Mehr Leistung als Sie erwarten”


Lesen Sie mehr zum Thema


Das könnte Sie auch interessieren