QSPICE trifft Thermistoren

Digitale Temperaturregelkreise optimal simulieren

11. Mai 2024, 11:00 Uhr | Von Alain Stas; Vishay; Redaktion: Kathrin Veigel, Kathrin Veigel
Temperatursteuerungsprozesse: Die Digitalisierung der Schaltkreise hat ihre Form verändert. Neue Simulationstools wie etwa QSPICE sind nötig, mit dem sich analoge Sensordaten mit digitalen Steuerungen für die Temperaturregelung verknüpfen lassen
© Vishay Intertechnology

Zwar sind die Temperatursteuerungsprozesse im Laufe der Zeit gleich geblieben, aber die Digitalisierung der Schaltkreise hat ihre Form verändert, was neue Simulationswerkzeuge nötig macht. Eines davon ist QSPICE. Die hier geschilderten Simulationsbeispiele zeigen, wie das Tool funktioniert.

Diesen Artikel anhören

Trotz des Aufschwungs der Digitaltechnik basieren Temperaturregelkreise nach wie vor auf analogen Sensoren wie NTC-Thermistoren und Widerstands- thermometern, die zuverlässig und kosteneffizient und daher zum Beispiel in Fahrzeuganwendungen weit verbreitet sind. Zwar können jene, die nicht auf die Kosten schauen müssen, digitale Simulationssoftware wie Synopsys Saber RD und Simulink Simscape nutzen, doch fehlt es ihnen oft an präzisen Modellen für passive Bauteile wie Thermistoren. Daher bleibt die bewährte SPICE-Analyse ein Grundpfeiler der Schaltungsanalyse.

Seit Kurzem gibt es nun QSPICE – eine freie Software, die von Mike Engelhardt (LTSpice) entwickelt wurde. Sie unterstützt digitale Simulationen mit Verilog und C++ und überbrückt so die Lücke zwischen traditionellen SPICE- und modernen digitalen Schaltungsbeschreibungen. Im Folgenden geht es um drei Anwendungsfälle, die zeigen, wie QSPICE die Integration von digitalen Steuerungen mit analoger Temperaturerfassung in Schaltungssimulationen ermöglicht.

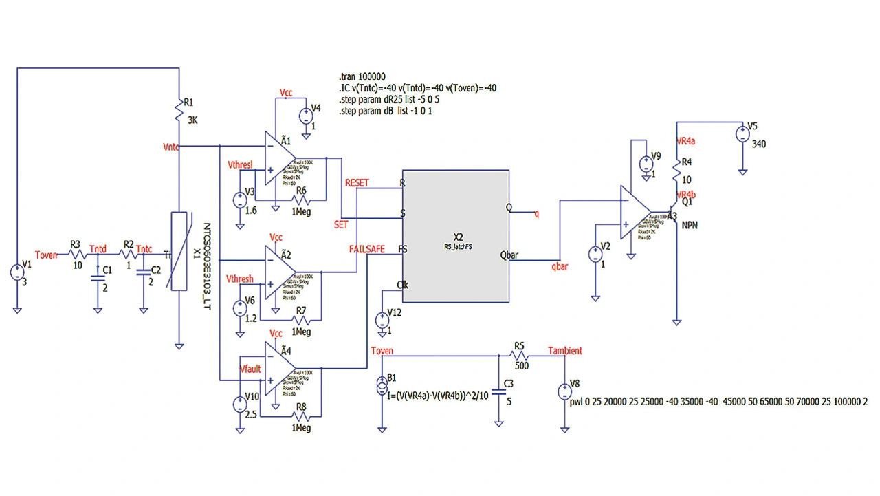
Temperaturregelschaltung eines Ofens mit RS-Verriegelungslogik

Temperaturregelschaltung eines Ofens mit RS-Verriegelungslogik, einschließlich Ausfallsicherheit
Bild 1. Temperaturregelschaltung eines Ofens mit RS-Verriegelungslogik, einschließlich Ausfallsicherheit.
© Vishay Intertechnology

Der erste Anwendungsfall ist eine Ein-/Aus-Schaltung zur Temperaturregelung (Bild 1) mit einem bistabilen RS-Latch. Die Schaltung verfügt über eine Sicherheitsschwelle, die verhindert, dass sich der Stromkreis im Fall einer Unterbrechung unbegrenzt aufheizt. Das Verilog-Modul ist das graue Kästchen mit der Bezeichnung RS_latchFS (FS steht für Failsafe). Ein Vorteil der Verwendung des Verilog-Moduls zum Aufbau des Mikrocontrollers besteht darin, dass die Ausfallsicherheit allein durch die Programmierung der ADC-Wandlung des Temperatursignals implementiert werden kann.

Oberes Feld: Failsafe-Spannung; zweites Feld: Ausgang RS; drittes Feld: andere Spannung; unteres Feld: Ofen- und Umgebungstemperatur
Bild 2. Oberes Feld: Failsafe-Spannung; zweites Feld: Ausgang RS; drittes Feld: andere Spannung; unteres Feld: Ofen- und Umgebungstemperatur.
© Vishay Intertechnology

Dieser Prozess passt sich selbst an Veränderungen der Raumtemperatur an. Obwohl die Simulation nur eine Sekunde dauert, entspricht sie einem realen Betrieb von 28 Stunden. Darüber hinaus bietet QSPICE die Möglichkeit, die Parameter des Modells anzupassen, zum Beispiel den Widerstand des NTC bei 25 °C (dR25) und seinen Temperatur-koeffizienten (dB), die innerhalb eines Bereichs von ±5 % beziehungsweise ±1 % liegen. Diese Funktion ermöglicht die Untersuchung verschiedener extremer Betriebszustände.

Temperaturregelung eines Ofens mit Optotriac und PWM-Regler

 Temperaturregelung eines Ofens mit Optotriac und PWM-Regler
Bild 3. Temperaturregelung eines Ofens mit Optotriac und PWM-Regler.
© Vishay Intertechnology

Das zweite Beispiel zeigt ein vollständiges Verilog-Modul, wie in Bild 3 dargestellt. Dieses Modul stellt ein Pulsweiten- modulationssystem (PWM) dar, das einen Optotriac (VOT8125) steuert, der wiederum einen weiteren Triac (L01030ME0) aktiviert. Dieser zweite Triac ist für das Umschalten der Netzwechselspannung auf eine Last verantwortlich und liefert den zum Beheizen eines Ofens erforderlichen Strom.

Bild 4a. Mittleres Tastverhältnis. B4b. Kurzes Tastverhältnis
Bild 4a. Mittleres Tastver-hältnis.Bild 4b. Kurzes Tastverhältnis.
© Vishay Intertechnology

Die Temperatur des Ofens wird durch einen NTC-Thermistor NTCS0603E3103FJT (10 kΩ, ±5 %) überwacht, die Einstellung seiner Ansprechzeit erfolgt über den Koppler R11C2. Die temperaturinduzierte Spannung des Thermistors wird vom internen ADC des Controllers gelesen, wobei ein Zähler eine Sägezahnwellenform für das PWM-Signal erzeugt. Dieser gesamte Prozess ist im Verilog-Modul codiert. Das Optotriac wird aktiviert, wenn der Ausgang des Reglers low ist.

Bild 5. Ofentemperatur als Ergebnis der Schaltung in Bild 3
Bild 5. Ofentemperatur als Ergebnis der Schaltung in Bild 3.
© Vishay Intertechnology

Zu Beginn des Heizvorgangs ist das PWM-Tastverhältnis hoch, um die Temperatur schnell zu erhöhen (Bild 4a). Das Tastverhältnis nimmt ab, wenn sich die Temperatur dem gewünschten stationären Zustand nähert (Bild 4b). Die Endtemperatur des Ofens steigt von der Raumtemperatur bis zu einem vordefinierten stationären Zustand an, der durch R7 (6.000 Ω) bestimmt wird. In Bild 5 sind vier Szenarien dargestellt, die die Fertigungstoleranz des Thermistors berücksichtigen.

Temperaturregelkreis mit thermoelektrischem Peltier-Element und PWM-Mikrocontroller

Temperaturregelkreis mit thermoelektrischem Peltier-Element und PWM-Mikrocontroller
Bild 6. Temperaturregelkreis mit thermoelektrischem Peltier-Element und PWM-Mikrocontroller.
© Vishay Intertechnology

Das letzte Beispiel betrifft einen ausgeklügelten Regler, der den PWM-Strom für ein Peltier-Gerät einstellt (Bild 6), das zur Kühlung einer 50-W-Wärmequelle zum Einsatz kommt und alle 100 Sekunden fünf Impulse abgibt (Bild 7, drittes Feld). Auf der Kaltseite des Peltiers befindet sich ein physischer NTC-Thermistor zur Überwachung der Temperatur, während ein simulierter Thermistor die Zieltemperatur auf 25 °C festlegt.

Oberes Feld: tatsächlichen geregelten Temperatur gegenüber der Zieltemperatur; zweites Feld: Heizstrom; drittes Feld: Leistungsspitzen der Wärmequelle OTC; unteres Feld: Temperaturen der Kaltseite (C4), Heißseite (H3) Umgebungstemperatur Tambient
Bild 7. Oberes Feld: Offset der tatsächlichen geregelten Temperatur gegenüber der Zieltemperatur; zweites Feld: Heizstrom; drittes Feld: Leistungsspitzen der Wärmequelle OTC; unteres Feld: Temperaturen der Kaltseite (C4), der Heißseite (H3) und Umgebungstemperatur Tambient
© Vishay Intertechnology

Die Wirksamkeit der Temperaturregelung ist in den Bildschirmaufnahmen ersichtlich – jedes Mal, wenn die Wärmequelle pulsiert, passt sich die PWM aktiv an, um die korrekte Temperatur aufrechtzuerhalten, die im zweiten Feld von Bild 7 angezeigt wird.

Dieses PWM-Tastverhältnis wird zudem in Abhängigkeit von der langsam schwankenden Umgebungstemperatur dynamisch verändert. Der Parameter EFF regelt die Intensität der PWM-Modulation, wobei im oberen Bereich von Bild 7 zwei Einstellungen zu sehen sind: Blau für intensive PWM und grün für sanftere PWM. Eine stärkere PWM-Einstellung wird durch eine längere Dauer angezeigt, während der I(R1) auf seinem Höchstwert bleibt, wie im zweiten Feld in Bild 7 zu sehen ist.

Fazit

Diese drei QSPICE-Simulationsbeispiele, in die Verilog-Module integriert sind, sollen einen Beitrag zum weiten Feld der digitalen Temperaturregelungssimulation leisten. Durch die Erhaltung der dynamischen Eigenschaften der NTC-Thermistoren in den SPICE-Modellen und deren Kombination mit hochmodernen Komponenten wie Optotriacs, SiC-Transistoren und Peltier-Modulen wurde die verfeinerte Optimierung digitaler Temperaturregelungssimulationen aufgezeigt. Die Simulationen dienen als Vorstufe zu schnelleren Experimenten in der realen Welt. Alle drei Simulationsbeispiele lassen sich auf der Plattform Hackster.io kostenlos herunterladen.

Alain Stas von Vishay Intertechnology
Alain Stas von Vishay Intertechnology.
© Vishay Intertechnology

Der Autor

Alain Stas

ist Product Marketing Engineer für nichtlineare Widerstände bei Vishay Intertechnology

Anbieter zum Thema

zu Matchmaker+

Lesen Sie mehr zum Thema