Zeitkritische Software- Anforderungen effizient testen

Modell- und Software- Verifikation vereinfacht

2. Juni 2009, 7:57 Uhr | Menno Mennenga, Christian Dziobek und Iyad Bahous
Diesen Artikel anhören

Fortsetzung des Artikels von Teil 2

Modell- und Software- Verifikation vereinfacht

Schnittstelle zum Testobjekt

Die Schnittstelle zum Testobjekt wird über die Signatur des Projekts festgelegt. Mit dem Signatureditor werden die im Deklarationseditor festgelegten Kanäle zu Ein- und Ausgängen bestimmt. Sie dienen bei der Testausführung zur Kommunikation zwischen TPT und dem Testobjekt durch die Virtual Machine (VM). Die VM ist durch ihre Implementierung in ANSI-C auf verschiedene Testsysteme portierbar. Sie ermöglicht – zusammen mit den entsprechenden Treibern – sowohl den Test eines Matlab-Modells auf dem PC als auch den Test eines Steuergerätes auf einem HiL-Teststand.

Stimulusgenerierung

Nach Abschluss der initialen Deklaration wird das Testprojekt aus Testlets aufgebaut. Testlets sind gekennzeichnet durch

  • eine Signatur (Eingänge, Ausgänge, und interne Variablen (Locals) zur Speicherung von Zwischenwerten oder Zuständen),
  • einen optionalen Parametersatz,
  • die Verhaltensbeschreibung mittels Szenarien (minimal eines) zur Testvektorgenerierung,
  • eine Testauswertung (durch Assessment-Skripte).

Im vorliegenden Beispiel werden drei Testlets auf der Arbeitsfläche platziert: „Initialize Light Switch“, „Constant Light Intensity“ und „Changing Light Intensity“. Das erste Testlet übernimmt das Stimulieren des Lichtschaltereingangs der Scheinwerfersteuerung, die beiden anderen werden zeitlich parallel zur Stimulierung des Helligkeitseingangs verwendet. In „Initialize Light Switch“ werden später auch die Assessment- Skripte zur Testauswertung implementiert.

Im Signatureditor wird jedem Testlet eine Auswahl der im Deklarationseditor festgelegten Signale als Eingänge, Ausgänge oder Hilfsvariablen (Locals) zugeordnet (Tabelle 1; der Kanal Oscillation wird als interne Hilfsvariable verwendet). Ein Doppelklick auf ein Testlet öffnet ein Auswahlfenster, in welchem die Methodik der Verhaltensbeschreibung abgefragt wird. Zur Verfügung stehen:

  • Direct Definition (Signalerzeugung),
  • Time Partitioning (hierarchischer Aufbau aus anderen Testlets)
  • und Reference (Ableitung aus einem bestehenden Testlet).

94ah03Tabelle1_af.jpg
Tabelle 1. Signatur und Szenarien der drei Testlets

Für alle Testlets wird Direct Definition gewählt. Solche Testlets bilden im hierarchischen Aufbau eines Testprojekts die unterste Ebene. Sie wirken direkt auf die Eingänge des Testobjekts. Die Festlegung der Signalverläufe erfolgt mittels Szenarien durch manuell erstellte Signalverläufe, importierte Daten, Konstanten oder Formeln. Tabelle 1 zeigt Signatur und Szenarien der drei Testlets.

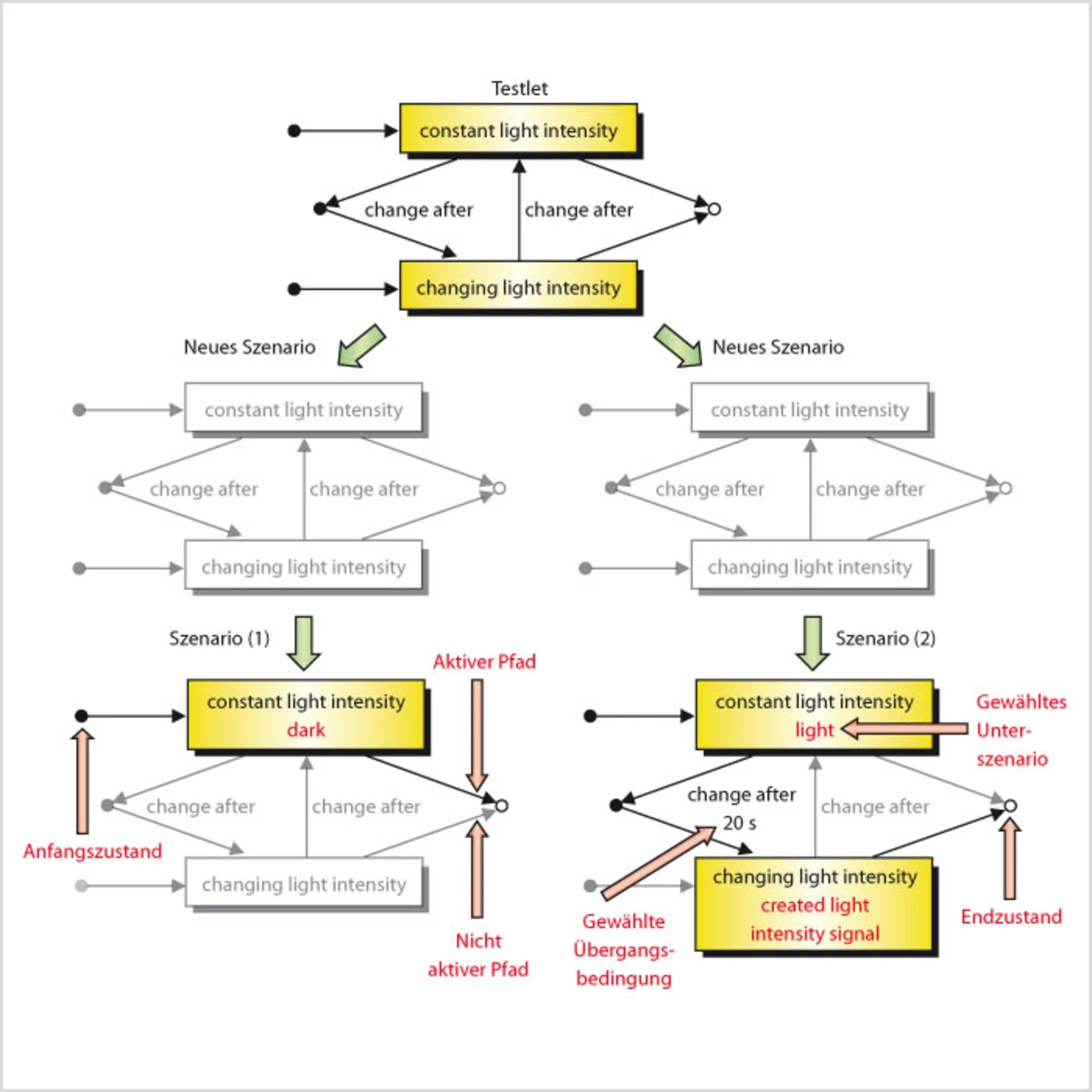
Auf Basis der Testlets erfolgt der Aufbau komplexerer Strukturen mittels Time Partitioning, wie in Bild 3 dargestellt. „Constant Light Intensity“ und „Changing Light Intensity“ werden durch Zustandsübergänge (Transitions) miteinander verbunden. Ein Übergang kann mehrere alternative Übergangsbedingungen enthalten.

94ah0303_tm.jpg
Bild 3. Erstellen von TP-Szenarien.

Die Ableitung von TP-Szenarien (Time Partitioning) erfolgt in den folgenden zwei Schritten:

  • Pfadauswahl: Aktivieren von Transaktionen durch Anklicken. Von aktivierten Transitionen berührte Testlets werden automatisch aktiviert.
  • Parametrierung der Übergänge und Testlets: Für jeden aktivierten Zustandsübergang wird durch Rechtsklicken eine Übergangsbedingung ausgewählt, und für jedes aktivierte Testlet wird durch Rechtsklicken eines der zur Verfügung stehenden Szenarien ausgewählt.


  1. Modell- und Software- Verifikation vereinfacht
  2. Modell- und Software- Verifikation vereinfacht
  3. Modell- und Software- Verifikation vereinfacht
  4. Modell- und Software- Verifikation vereinfacht
  5. Autoren:<br><br>

Jetzt kostenfreie Newsletter bestellen!