Designprobleme überwinden

Diskreter Linear-Vorregler für Kfz-Heckleuchten

15. Juli 2021, 11:20 Uhr | Autoren: Michael Helmlinger, Marcoo Zamora, Olivier Mellin, Redaktion: Irina Hübner
©

Die thermische Auslegung einstufiger linearer LED-Treiber in Automotive-Anwendungen ins anspruchsvoll. Eine diskrete Lösung von Texas Instruments in einer linearen Reglerkonfiguration hilft dabei, die Verlustleistung zu minimieren und die Stabilität zu erhöhen.

Diesen Artikel anhören

Im Automobilbereich wird der Einsatz von LEDs beispielsweise für Front- und Heckleuchten immer beliebter. Die dabei verwendeten LED-Treiberschaltungen sind so ausgelegt, dass sie einen konstanten Strom liefern. In der Regel benötigen die in modernen Kfz-Heckleuchten verwendeten LEDs einen Strom von weniger als 150 mA, was in Verbindung mit EMI- und Kostenerwägungen dazu führt, dass lineare LED-Treiber hier attraktiver sind als getaktete Regler.

Wie bei allen linearen LED-Treibern, kommt es auch hier auf eine gute thermische Auslegung an. Dies gilt insbesondere dann, wenn der Gesamt-LED-Strom größer als 100 mA ist oder der Spannungsabfall zwischen Ein- und Ausgang mehr als 5 V beträgt. Systeme dieser Art findet man üblicherweise in Brems- und Heckleuchten sowie in animierten Brems-, Rück- und Blinkleuchten vor, bei denen die thermischen Restriktionen eine Herausforderung darstellen.

Eine Möglichkeit, die thermischen Probleme einstufiger linearer LED-Treiber zu vermeiden, ist die Verwendung eines vorgeschalteten Spannungsreglers. Hierfür bietet sich ein Low-Dropout-Regler (LDO) mit weitem Eingangsspannungsbereich an. Jedoch ist auch ein solcher Baustein möglicherweise nicht in der Lage, die entstehende Wärme über den gesamten Automotive-Temperaturbereich abzuführen – besonders dann, wenn mehrere lineare LED-Treiber an die Vorreglerstufe angeschlossen sind.

Eine diskrete Lösung, die den TL431LI-Q1 verwendet und mehrere bipolare Sperrschichttransistoren (Bipolar Junction Transistors, BJTs) zur Verteilung der Verlustwärme nutzt, erlaubt das Design eines leistungsstarken und kosteneffektiven linearen Vorreglers. Dieser Beitrag beschreibt im Weiteren, wie man einen solchen linearen Regler angepasst an spezifische Anforderungen und die gängigen Herausforderungen entwickelt.

LED-Treiber für den Automobilbereich

LED-Treiberlösungen für Kfz-Anwendungen unterscheiden sich hauptsächlich in ihrer LED-Topologie (das heißt in der Zahl der in Serie geschalteten LEDs) und in ihrem Treiberstrom. Bestimmend für beide Parameter ist meist die Frage, welchen Lichtstrom (in Lumen gemessen) die Anwendung benötigt. Der Strom moderner roter LEDs für Rück- und Bremsleuchten beträgt maximal 100 mA.

Indem man möglichst viele LEDs in Reihe schaltet, reduziert sich nicht nur die Spannung am linearen LED-Treiber, sondern auch die in den LED-Treibern entstehende Verlustwärme und der Gesamt-LED-Strom werden geringer, da nicht so viele parallele LED-Strings angesteuert werden müssen. In Kfz-Anwendungen ist die nominelle Eingangsspannung gleich der Bordnetzspannung, die normalerweise 13,5 V beträgt, aber auf 9 V zurückgehen kann. Hierdurch ist die Zahl der in Serie geschalteten LEDs meist auf drei begrenzt.

Exemplarische Anforderungen einer Bremslicht-Anwendung sind in Tabelle 1 zusammengefasst.

DesignparameterWert
Eingangsspannungsbereich (VIN)9 bis 18 V DC
Zahl der Strings (NS)3
Zahl der LEDs (NL) pro String3
LED-Strom (ILED)100 mA
Maximale LED-Vorwärtsspannung (VFmax)2,5 V
Minimale LED-Vorwärtsspannung (VFmin)2 V
Umgebungstemperatur (TA)85 °C
Bild 1. Einstufige LED-Treiberlösung.
Bild 1. Einstufige LED-Treiberlösung.
© Tesas Instruments

Bei einem Design mit einem einstufigen linearen LED-Treiber (das heißt ohne vorgeschalteten Spannungsregler, Bild 1) würde sich die Verlustleistung im ungünstigsten Fall gemäß Gleichung 1 berechnen lassen:

PD_driver = (VINmax – NL ∙ VFmin) ∙ NS ∙ ILED = 3,6 W            (1)

Ein moderner linearer LED-Treiber wie der TPS92630-Q1 weist gemäß JEDEC einen thermischen Widerstand zwischen Sperrschicht und Umgebung (RθJA) von 41,5 °C/W auf, mit einer maximalen Betriebs-Sperrschichttemperatur (TJ) von 150 °C. Der in der Praxis auf einer Leiterplatte erzielte RθJA-Wert dürfte niedriger sein, weshalb die Dokumente der Serie JEDEC EIA/JESD51-x einen guten Worst-Case-Wert angeben, den man in Berechnungen verwenden kann. Bei einem thermischen Widerstand von 41,5 °C/W darf die maximale Verlustleistung des LED-Treibers 1,6 W betragen, um gemäß Gleichung 2 bei TA = 85 °C unter dem maximalen TJ-Wert von 150 °C zu bleiben (Gleichung 2).

Formelkasten
Formelkasten
© elektroniknet / Texas Instruments

Die Forderung nach 3,6 W (aus Gleichung 1) begrenzt den maximalen TA-Wert des linearen LED-Treibers gravierend, zumal es in Automobil-Anwendungen nicht einfach ist, einen minimalen TA-Wert von 85 °C zu gewährleisten.

Durch Hinzufügen eines vorgeschalteten Spannungsreglers wie in Bild 2 gelingt es dagegen, die Verlustleistung auf den Vorregler und den LED-Treiber zu verteilen.

Bild 2. Lösung mit vorgeschaltetem Spannungsregler.
Bild 2. Lösung mit vorgeschaltetem Spannungsregler.
© Texas Instruments

Leistungsstarker, diskreter linearer Vorregler

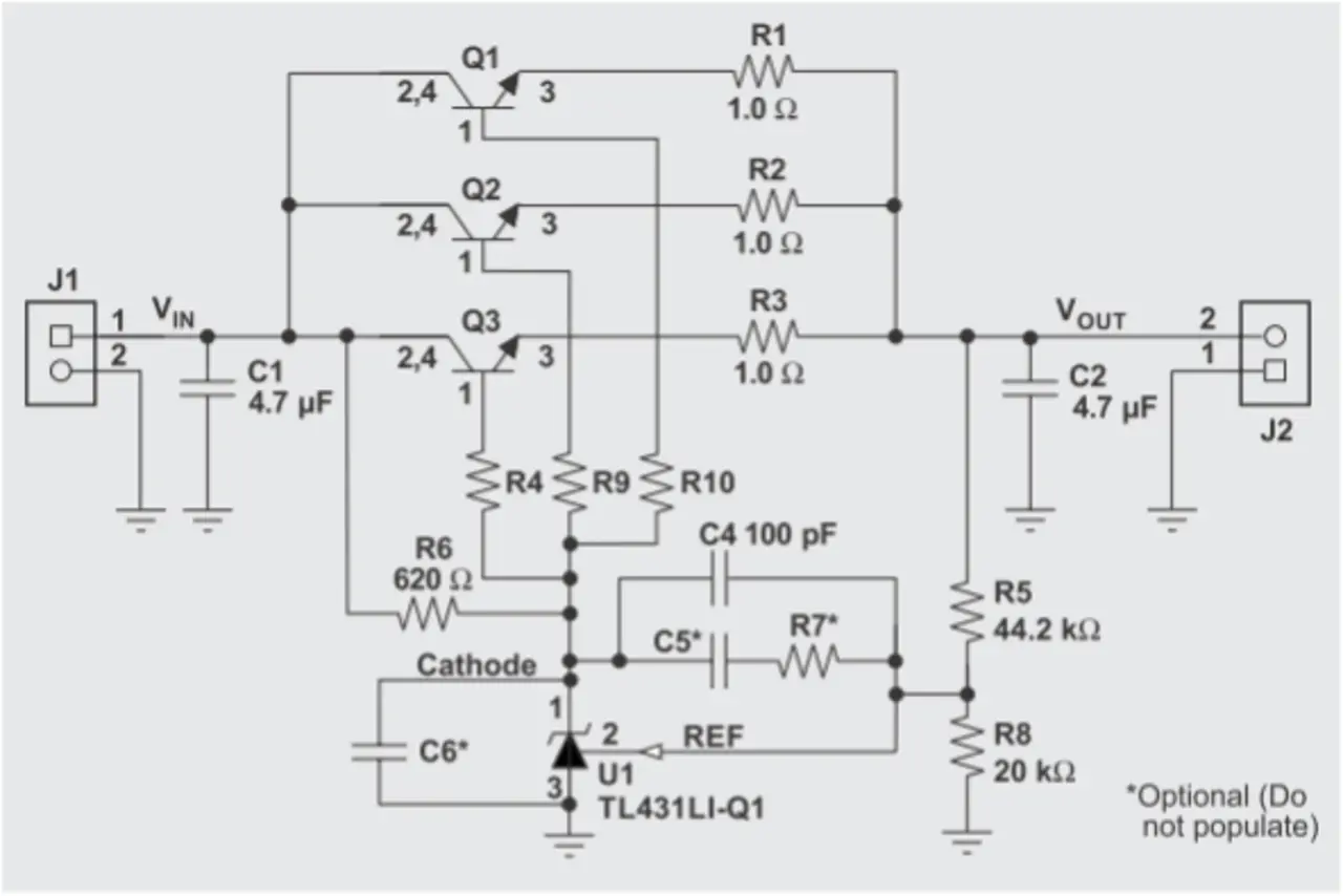
Bild 3. Schaltbild des linearen Spannungs-Vorreglers.
Bild 3. Schaltbild des linearen Spannungs-Vorreglers.
© Texas Instruments

Der TL431LI-Q1 verbindet eine Spannungsreferenz mit einem internen Fehlerverstärker, sodass der Baustein eine Referenzspannung zur Verfügung stellen und seinen Ausgang regeln kann. Die Ersatzschaltung des Bausteins ist in Bild 4 dargestellt.

Der TL431 wird in verschiedenen Varianten angeboten. Versionen, deren Bezeichnung (wie im Fall des TL431LI-Q1) auf LI enden, sind kostengünstige Ausführungen und zeichnen sich durch verbesserte Stabilität an kapazitiven Lasten und einen geringeren Bias-Strom aus. Der einzige Unterschied zwischen dem TL431LI-Q1 und dem TL432LI-Q1 ist die Anschlussbelegung. Jeder Baustein ist in den Genauigkeits-Varianten A und B sowie mit den Betriebstemperaturbereichen I und Q erhältlich. Die meisten TL431-Bausteine gibt es außerdem in Automotive-tauglicher Ausführung (mit dem Zusatz -Q1 gekennzeichnet). Der TL431-Q1 bietet den größten Biasstrom-Bereich der Familie.

Bild 4. Ersatzschaltung des TL431LI-Q1.
Bild 4. Ersatzschaltung des TL431LI-Q1.
© Texas Instruments

Anbieter zum Thema

zu Matchmaker+

  1. Diskreter Linear-Vorregler für Kfz-Heckleuchten
  2. Passive Bauelemente


Lesen Sie mehr zum Thema


Das könnte Sie auch interessieren