Treibende Kraft der Elektrifizierung

Designtrends bei Traktionswechselrichtern

6. März 2023, 14:30 Uhr | Autoren: Audrey Dearien, VC Kumar, Krunal Maniar und Waqar Mehmood, Redaktion: Irina Hübner
Beim exaten Design der Traktionswechselrichter für Fahrzeuge mit Hybrid- und Elektroantrieb ist es möglich, höhere Motordrehzahlen, mehr Effizienz, kleinere Systemabmessungen zu erzielen, ohne Abstriche bei der Leistungsdichte
© vitaliy_melnik | stock.adobe

Durch sorgfältiges Vorgehen beim Design der Traktionswechselrichter für Fahrzeuge mit Hybrid- und Elektroantrieb ist es möglich, höhere Motordrehzahlen, mehr Effizienz und kleinere Systemabmessungen zu erzielen, ohne dass Abstriche bei der Leistungsdichte gemacht werden müssen.

Diesen Artikel anhören

Fortsetzung des Artikels von Teil 1

Gatetreiber und Bias-Versorgungen verbessern die Reichweite

Die erzeugten Ansteuersignale werden der Leistungsstufe zugeführt. Diese fungiert als Bindeglied zwischen Batterie und Motor und enthält einen Hochspannungs-DC-Bus, der von einer großen Kondensatorbank entkoppelt wird und mit den IGBTs bzw. SiC-MOSFETs der drei Motorphasen verbunden ist. Die Leistungsstufe sollte einerseits so kompakt wie möglich sein, andererseits aber die DC/AC-Wandlung mit möglichst geringen Verlusten bewältigen, um die Batterieenergie effizient zu nutzen und dem Fahrzeug mehr Reichweite zu verleihen. Dabei besteht jedoch ein Zielkonflikt, da Bauelemente mit höherer Spannungsfestigkeit und Nennleistung naturgemäß größer sind. Dank technologischer Fortschritte lassen sich inzwischen aber Bauelemente herstellen, die bei gleichen Abmessungen mehr Leistung verkraften.

Einschalt-Ladeprofil eines MOSFET und Schaltverluste durch die Überlappung von VDS und ID
Bild 3. Einschalt-Ladeprofil eines MOSFET und Schaltverluste durch die Überlappung von VDS und ID.
© Texas Instruments

Die Abmessungen eines Traktionswechselrichters werden durch zwei Faktoren bestimmt, nämlich durch die Bauart der Hochspannungstransistoren und die Batteriespannung. Oftmals bevorzugt man hier SiC-MOSFETs, weil sie geringere Schaltverluste und kleinere Die-Abmessungen aufweisen als IGBTs mit gleicher Nennspannung. Bei korrekter Ansteuerung arbeiten SiC-Transistoren tatsächlich verlustärmer und zuverlässiger – und zwar bei sämtlichen Temperaturen, Drehzahlen und Drehmomenten, sodass eine größere Reichweite erzielbar ist.

Dennoch treten natürlich auch bei SiC-MOSFETs gewisse Schaltverluste auf, die den Wirkungsgrad des Traktionswechselrichters beeinflussen können. Da sich die Flanken der Spannung und des Stroms bei den Schaltvorgängen überlappen, entstehen unweigerlich Schaltverluste (Bild 3).

Erreicht der Gatetreiber einen hohen Ausgangsstrom, kann das Gate des SiC-MOSFET schneller ge- und entladen werden, was die Verluste reduziert. Angesichts des wechselnden Verhaltens des Schalters bei verschiedenen Temperaturen, Spannungen und Strömen ist es jedoch nicht immer sinnvoll, die Schaltzeit zu minimieren.

Die steilen Flanken der Drain-Source-Spannung (VDS) eines SiC-MOSFET erzeugen Spannungs-Überschwinger und elektromagnetische Störgrößen, die sich durch leitungsgeführte Masseströme äußern. Auch für den Motor können steile Spannungsflanken nachteilig sein, da Kurzschlüsse in den zwischen den Wicklungen bestehenden Kapa- zitäten entstehen können. Über die Gatetreiber-Schaltungen lässt sich allerdings sowohl die Höhe der Verluste als auch die Steilheit der Spannungsflanken kontrollieren.

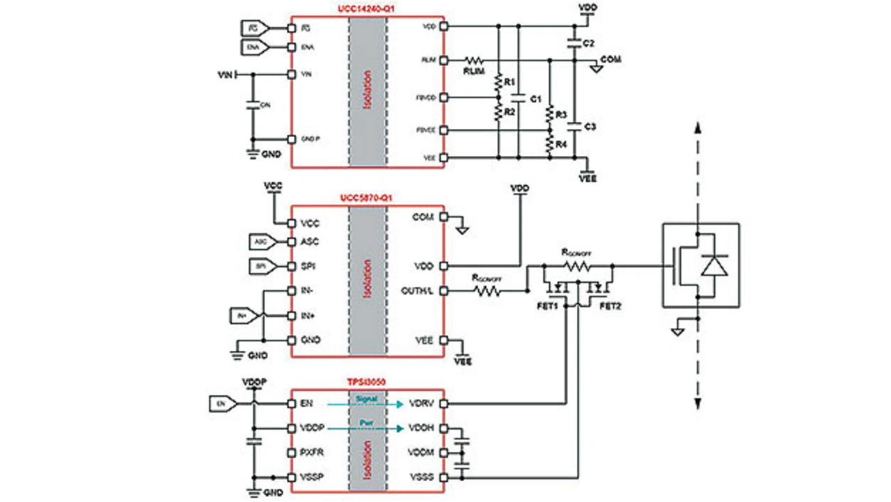
Blockschaltbild einer einstellbaren Gatetreiber-Ausgangsschaltung mit dem UCC5870-Q1, der versorgt wird durch den UCC14240-Q1
Bild 4. Blockschaltbild einer einstellbaren Gatetreiber-Ausgangsschaltung mit dem UCC5870-Q1, der versorgt wird durch den UCC14240-Q1
© Texas Instruments

Durch Kontrollieren des Quellen- und Senkenstroms am Ausgang des Gatetreibers ist eine optimale Abwägung zwischen Flankensteilheit und Verlusten möglich. Die Gatetreiber-Implementierung in Bild 4 etwa bietet die Möglichkeit zum Einstellen der Treiberstärke, um die unterschiedlichen Anstiegsgeschwindigkeiten des SiC-MOSFETs bei verschiedenen Temperaturen und Strömen zu berücksichtigen.

Für die Leistungsfähigkeit eines Traktionswechselrichters ist diese Einstellbarkeit von Vorteil, da sie das EMI-Niveau senkt und die Verluste reduziert, was wiederum den Wirkungsgrad verbessert und letztendlich der Reichweite des Elektrofahrzeugs zugutekommt. Dank der 30 A betragenden Treiberstärke der Gatetreiber UCC5870-Q1 und UCC5871-Q1 bereitet es keine Schwierigkeiten, die Einstellbarkeit durch Ändern und Optimieren des Gatewiderstands zu implementieren. Die galvanische Isolation der beiden Bausteine und ihr hoher CMTI-Wert von 100 kV/µs vereinfacht zudem den Einsatz in Hochspannungsanwendungen mit schnell schaltenden SiC-Bauelementen.

Die Batteriespannung beeinflusst auch die Steilheit der Spannungsflanken und birgt somit Herausforderungen, wenn das EMI-Aufkommen minimiert werden muss und die Bauelemente die Isolationsvorgaben erfüllen sollen, ohne Abstriche an der Leistungsdichte zu machen. Da SiC-MOSFETs aber hohe Durchbruchspannungen von über 1.200 V mit kleinen Die-Abmessungen verbinden, ist in EV-Anwendung mit 800-V-Batterien durchaus eine Lösung mit hoher Leistungsdichte realisierbar.

Strom-Spannungs-Kennlinie eines SiC-MOSFET für unterschiedliche VGS-Werte
Bild 5. Strom-Spannungs-Kennlinie eines SiC-MOSFET für unterschiedliche VGS-Werte.
© Texas Instruments

Anspruchsvoll gestaltet sich die Einhaltung der Gatespannungs-Anforderungen von Hochspannungs-SiC-MOSFETs, wenn eine isolierte Stromversorgung mit guten Regelungseigenschaften benötigt wird. Die Bedeutung der Gatespannung lässt sich an der Strom-Spannungs-Kennlinie eines SiC-MOSFET (Bild 5) ablesen. Je höher die Gate-Source-Spannung (VGS) ist, umso steiler verläuft die Kennlinie im linearen Bereich. Dies wiederum lässt auf einen niedrigeren Einschaltwiderstand RDS(on) schließen, der die Leitungsverluste minimiert und ein thermisches Durchgehen verhindert.

Die isolierte Bias-Versorgung für den Gatetreiber muss bei steilen Flanken die jeweils passende positive Gatespannung erzeugen und außerdem auch negative Spannungen unterstützen, um den SiC-MOSFET sicher im abgeschalteten Zustand zu halten. Getaktete Stromversorgungen mit Übertragern haben den Nachteil eines komplexen Designs und sind auch im Hinblick auf den Wirkungsgrad und das EMI-Aufkommen ungünstig.

Der Vergleich zwischen einer typischen Sperrwandler-Lösung (links) und dem UCC14240-Q1 (rechts) macht den geringeren Bauteileaufwand und die reduzierte Bauhöhe deutlich
Bild 6. Der Vergleich zwischen einer typischen Sperrwandler-Lösung (links) und dem UCC14240-Q1 (rechts) macht den geringeren Bauteileaufwand und die reduzierte Bauhöhe deutlich
© Texas Instruments

Besser geeignet sind integrierte Power-Module wie das UCC14241Q1 oder das UCC1420-Q1. Mit ihnen lässt sich die Kapazität zwischen Primär- und Sekundärseite unter 3,5 pF halten, was für schnell schaltende SiC-MOSFETs einen CMTI-Wert von über 150 V/ns ergibt. Bei EVs gibt es außerdem den Trend, den Traktionswechselrichter mit einem DC/DC-Wandler zu kombinieren. Mit dem UCC14241-Q1 lässt sich der Bauteileaufwand gegenüber einer typischen Bias-Versorgung mit Sperrwandler um rund 40 % verringern (Bild 6).

Wegen der deutlich geringeren Bauhöhe liegt der Schwerpunkt tiefer, und die Vibrationsfestigkeit verbessert sich, wovon insgesamt die Zuverlässigkeit und Langlebigkeit der Traktionswechselrichter-Systeme profitiert, während gleichzeitig für eine effiziente Ansteuerung der Leistungstransistoren mit den korrekten Spannungen gesorgt ist.

Die Autoren

Audrey Dearien von Texas Instruments
Audrey Dearien von Texas Instruments.
© Texas Instruments

Audrey Dearien

ist Applications Manager Isolated Gate Drivers innerhalb der Produktlinie High Voltage Power. Seit sie im Jahr 2018 zu Texas Instruments kam, war sie unter anderem am Support und an der Dokumentation für TIs ersten Gate-Treiber beteiligt, der die nötigen Kriterien für funktionale Sicherheit erfüllt. Sie studierte an der John Brown University und absolvierte anschließend ihren Master in Elektrotechnik an der University of Arkansas, wo sie Gate-Treiber für Hochspannungs-SiC-MOSFETs erforschte.

VC Kumar von Texas Instruments
VC Kumar von Texas Instruments.
© Texas Instruments

VC Kumar

ist Business-Manager für die Sitara-High-Performance-MCUs bei Texas Instruments. Sein Verantwortungsbereich umfasst HEV/EV- und Powertrain-Anwendungen. Er verfügt über Fachkenntnisse in den Bereichen funktionale Sicherheit und Sicherheits-implementierungen in Industrie- und Automobilmärkten. Kumar hat einen Master-Abschluss von der Drexel University (Philadelphia) und der Southern Methodist University (Dallas).

Waqar Mehmood von Texas Instruments
Waqar Mehmood von Texas Instruments.
© Texas Instruments

Waqar Mehmood

arbeitet derzeit als Marketing-Manager für das C2000 Automotive Business bei Texas Instruments. Er ist bereits seit 17 Jahren im Unternehmen tätig. Mehmood hat einen Bachelor of Science in Elektotechnik an der University of Houston erworben.

Krunal Maniar von Texas Instruments
Krunal Maniar von Texas Instruments.
© Texas Instruments

Krunal Maniar

ist Produktmarketing-Manager für isolierte ADCs. Maniar verfügt über mehr als 15 Jahre multidisziplinäre technische und betriebswirtschaftliche Erfahrung in den Bereichen Marketing, Produktdefinition und Validierung für Industrie- und Automotive-Märkte.


  1. Designtrends bei Traktionswechselrichtern
  2. Gatetreiber und Bias-Versorgungen verbessern die Reichweite


Lesen Sie mehr zum Thema


Das könnte Sie auch interessieren