Advertorial: GLYN

BLDC/BDC- und Schrittmotoraktuatoren mit Positionssensoren

31. Oktober 2024, 12:30 Uhr | Simone Schiller
GLYN
© GLYN

Die Automobilindustrie ist im Wandel bei der Neuentwicklung von Elektro- und Hybridfahrzeugen. Effizienz und Leistung stehen im Vordergrund. Es gibt einen klaren Trend hin zu hochintegrierten Technologien: Embedded Motor Controller + Hall Positonssensoren, die perfekt aufeinander abgestimmt sind.

Diesen Artikel anhören

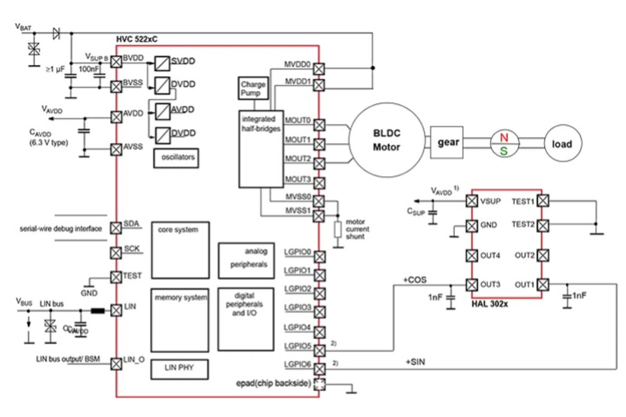
Integration von BLDC/BDC- und Schrittmotoraktuatoren mit Positionssensoren

Hier spielen die neue Embedded HV-Controller-Familie HVC5x und die Fast Angular Hall-Sensor-Familie Hal302x von TDK-Micronas (Vertrieb: GLYN) eine entscheidende Rolle.

Beide Produktfamilien bieten die innovative Möglichkeit, BLDC/BDC-Motoren (bürstenlose Gleichstrommotoren wie herkömmliche Gleichstrommotoren) oder Schrittmotoraktuatoren mit einer magnetischen Positionserfassung zu integrieren. Diese Komponenten arbeiten eng zusammen, sodass eine präzise und dynamische Steuerung der Motoren ermöglicht wird.

Das bedeutet:

Höhere Effizienz bei der Motorsteuerung:

Elektronisch kommutierte Motoren lassen sich über den gesamten Drehzahlbereich exakt steuern, was die Effizienz steigert und die Energieverluste minimiert.

Präzise Positionsbestimmung:

Dank der Hall-Sensoren können Motoren ihre Position und Bewegung exakt messen und anpassen. Dies führt zu einer höheren Regelgenauigkeit und Effizienz im Betrieb.

GLYN

© GLYN

Leistungsfähigkeit kombiniert mit Langlebigkeit - Von diesen 5 Vorteilen profitiert der Anwender:

Verbessertes Drehmoment:

Durch die exakte Steuerung der Motoren können Drehmoment und Drehzahl präzise geregelt werden. Dies sorgt für eine optimale Leistungsentfaltung, die vor allem in anspruchsvollen Anwendungen wichtig ist.

Platz- und Gewichtseffizienz:

Da sowohl die HV-Controller als auch die Hall-Sensoren hochintegrierte Lösungen darstellen, lässt sich der benötigte Bauraum reduzieren. Dies führt zu einer kompakteren und leichteren Bauweise der Fahrzeugkomponenten. Das ist insbesondere bei Elektrofahrzeugen von Vorteil, wo Gewicht eine kritische Rolle spielt.

Längere Lebensdauer:

Die elektronische Kommutierung und die präzise Steuerung führen zu einem schonenderen Betrieb der Motoren. Weniger Verschleiß bedeutet weniger Ausfallzeiten und eine insgesamt höhere Zuverlässigkeit der Fahrzeuge.

Wartungsfreiheit:

Elektronisch kommutierte Motoren und integrierte Sensoren reduzieren den mechanischen Verschleiß erheblich. Dies führt zu einer nahezu wartungsfreien Nutzung. Das wiederum senkt die Betriebskosten und erhöht die Produktivität.

Höhere Zuverlässigkeit:

Die Kombination aus hochpräziser Positionsbestimmung und effizienter Steuerungstechnologie sorgt für eine zuverlässige Leistung auch unter anspruchsvollen Bedingungen. Dies ist besonders wichtig in sicherheitskritischen Anwendungen wie z.B. im Automobilsektor.

Erweiterte Funktionen für komplexe Steuerungen

Ein weiterer Vorteil der Kombination von TDK-Micronas HVC5x-Controllern und Hal302x-Sensoren liegt in den erweiterten Steuerungsfunktionen. Komplexe Anwendungen können von Funktionen wie Drehzahlbegrenzung, Strombegrenzung und Aufrechterhaltung eines Haltemoments profitieren. Diese Funktionen ermöglichen eine flexible Anpassung an verschiedene Fahrsituationen.

Fazit:

Die HVC5x-HV-Controller und Hal302x-Hall-Sensoren von TDK-Micronas stellen eine hochinnovative Lösung dar, die den Anwendern im Automobilsektor erhebliche Vorteile bietet. Durch die Integration von BLDC/BDC- und Schrittmotoraktuatoren mit magnetischer Positionserfassung lassen sich nicht nur die Effizienz und Leistung steigern, sondern auch die Lebensdauer und Zuverlässigkeit der Systeme verbessern. Damit tragen diese Technologien maßgeblich zur Weiterentwicklung moderner Elektro- und Hybridfahrzeuge bei.

Weitere Informationen sind bei TDK Distributor GLYN auf Anforderung erhältlich:

https://www.glyn.de/support/technischer-support/news/neuigkeiten/newsletter-2024/drei-support-werkzeuge-auf-der-electronica-2024-jetzt-neu-lead-time-trend-ein-blick-hinter-die-kulissen-bei-glyn/

Anbieter zum Thema

zu Matchmaker+

Lesen Sie mehr zum Thema