Hochintegrierter Fotodioden-Array-ASIC

Gestensteuerung für alle Klassen

29. November 2021, 09:10 Uhr | Autoren: Szukang Hsien, Scott Anderson und Nazzareno (Reno) Rossetti, Redaktion: Irina Hübner
©

Die Steuerung des Infotainmentsystems über Gesten verringert die Ablenkung des Fahrers. Time-of-Flight-Kameras sind zu rechenintensiv und zu teuer für untere Fahrzeugsegmente. Doch ein hochintegrierter Fotodioden-Array-ASIC reduziert die Komplexität und die Kosten drastisch.

Diesen Artikel anhören

Fortsetzung des Artikels von Teil 1

Integrierter Gestensensor erleichtert Einsatz

Die in Bild 3 gezeigte »Blende« verfügt über ein Loch in einer schwarzen Schutzschicht, die den Lichteinfall begrenzt. Der Ansatz der Quasi-Pinhole-Kamera mit einer großen Blende erzeugt einen Fleck oder ein unscharfes Bild, im Gegensatz zu einem fokussierten Bild. Das 6x10-Fotodetektor-Array erfasst den gesamten Fleck. Das IR-Dioden-Array sendet beispielsweise eine Folge von Lichtimpulsen mit einer Dauer von 25 µs aus, auf die jeweils eine Pause von 25 µs folgt.

Das Fotodetektor-Array integriert das Licht während der Beleuchtungszeit und subtrahiert es während der Pause. Durch die Subtraktion des letzteren vom ersteren Wert wird der Gleichtakt des Umgebungslichts eliminiert, was zu einer Schätzung der Intensität des Flecks führt. Die gesamte Umwandlungszeit beträgt 20 ms, daraus ergeben sich 50 Bilder pro Sekunde (fps). Jedes Bild wird an die MCU weitergeleitet und dort zur Berechnung der Vektorbewegung verarbeitet. Die Vektordaten werden verarbeitet und ein daraus resultierendes Gestenereignis wird vom Algorithmus ausgegeben.

Mit einer geringen Pixelzahl (60) ermöglicht diese Technik die Verfolgung von Annäherung und Fingerbewegungen, Rotation und anderen einfachen, aber wichtigen Gesten.

Gestenerkennung der nächsten Generation

Mit dem infrarotbasierten dynamischen Gestensensor MAX25405 hat Analog Devices bereits die nächste Sensorgeneration für die Gestensteuerung in Fahrzeugmodellen aller Klassen vorgestellt. Der MAX25405 bietet einen größeren Bewegungsbereich und verdoppelt den Erfassungsbereich von 20 cm auf 40 cm – und das bei einem Viertel der Größe und einem Zehntel der Kosten von kamerabasierten Time-of-Flight-Systemen (ToF).

Als Weiterentwicklung zum MAX25205 enthält der neue Sensor neben der integrierten Optik und einem 6x10-Infrarot-Sensor-Array eine Glaslinse, die die Empfindlichkeit erhöht und das Signal-Rausch-Verhältnis verbessert. Die optimierte Leistung verdoppelt den Nah- und Fernbereich von Sensoranwendungen, sodass neben dem Fahrer jetzt auch Beifahrer und Passagiere auf dem Rücksitz das Infotainmentsystem per Handbewegung bedienen können.

Der Integrationsgrad des Bausteins von Analog Devices ist weiterhin hoch im Vergleich zu Standard-ToF-Lösungen, die drei Chips und einen Mikroprozessor benötigen: Mit dem kleinen 20-Pin-Gehäuse im Format 4 mm x 4 mm x 1,35 mm und den vier diskreten LEDs ist der MAX25405 um bis zu 75 Prozent kleiner. Dabei erkennt der dynamische Sensor neun Gesten, darunter Streichen, Drehen, Air-Click, Verweilen zum Klicken und 3x2-Näherungszonen mit minimaler Verzögerung.

Gestenerkennungssysteme mit dem MAX25405 und dem MAX25205 sind eine hervorragende Ergänzung zur Sprachsteuerung im Auto, die in der Praxis nicht immer die effektivste Steuerungsmöglichkeit darstellt, und zu den Touchscreens, die wegen der Verschmutzung durch Fingerabdrücke oft schwer lesbar werden. Dank der geringeren Kosten ist der Einsatz beider Sensoren aber auch für die berührungslose Steuerung von Verbraucher- und Industrieanwendungen wie Smart-Home-Hubs oder Thermostate denkbar.

Kostengünstige Umsetzung in der Praxis

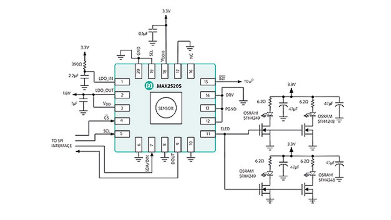
Anwendungsschaltung mit dem integrierten Gestensensor MAX25205
Bild 6. Anwendungsschaltung mit dem integrierten Gestensensor MAX25205
© Analog Devices

Bild 6 zeigt eine einfache Anwendungsschaltung mit dem Gestensensor MAX25205 von Analog Devices. Das kostengünstige Datenerfassungssystem mit Gestenerkennungs- und Näherungssensoren erkennt die folgenden unabhängigen und wichtigen Gesten:

➔ Wischbewegungen (nach links, rechts, oben oder unten)

➔ Drehbewegungen von Fingern und Händen (mit oder gegen den Uhrzeigersinn)

➔ Annäherungserkennung

➔ Verweilen bis zum Anklicken

➔ Anklicken in der Luft

➔ Winken

Für die Verarbeitung der Sensordaten wird eine stromsparende, kostengünstige Nicht-Fließkomma-CPU benötigt. Dies kann ein Arm M0 oder ein Ersatz-MIPS einer anderen CPU sein. Die Stückliste hierfür ist minimal: Benötigt werden einige Filterkondensatoren und ein diskreter MOSFET-Transistor, der jede IR-LED ansteuert.

Die Autoren

Szukang Hsien von Analog Devices
Szukang Hsien von Analog Devices.
© Analog Devices

Szukang Hsien

ist Executive Business Manager für Automotive Display Power und Gesture Solutions bei Maxim Integrated, jetzt Teil von Analog Devices. Vor Maxim arbeitete er neun Jahre lang bei Texas Instruments, zunächst als Mixed-Signal-Designer, dann als Marketing-Engineer für Automotive-Infotainment-Systeme und anschließend als strategischer Marketing-Manager für Hochspannungs-DC-DC-Produkte. Er besitzt sechs US-Patente und hat sechs Fach-/Konferenzbeiträge veröffentlicht.

Scott Anderson von Analog Devices
Scott Anderson von Analog Devices.
© Analog Devices

Scott Anderson

ist Product Definer bei der Automotive Business Unit von Maxim Integrated, jetzt Teil von Analog Devices. Er hat einen Hintergrund in HF-Design und einen Abschluss als Bachelor of Science in Elektrotechnik der University of Idaho

Reno Rossetti von Maxim Integrated
Reno Rossetti von Maxim Integrated.
© Maxim Integrated

Dr. Nazzareno (Reno) Rossetti

ist Experte für Analogtechnik und Power-Management. Er hat dazu zahlreiche Fachbeiträge veröffentlicht und hält verschiedene Patente auf diesem Sektor. Rossetti besitzt einen Doktortitel der Elektrotechnik der Universität Politecnico di Torino, Italien


  1. Gestensteuerung für alle Klassen
  2. Integrierter Gestensensor erleichtert Einsatz


Lesen Sie mehr zum Thema


Das könnte Sie auch interessieren