PSE-Controller, PHYs & Drosseln für SPE

Alle Komponenten für Single Pair Ethernet sind schon da

26. April 2025, 13:28 Uhr | Andreas Knoll
Der Single-Pair-Power-over-Ethernet-Controller LTC4296-1 ist für optimale Interoperabilität ausgelegt.
Der Single-Pair-Power-over-Ethernet-Controller LTC4296-1 ist für optimale Interoperabilität ausgelegt.
© Analog Devices

Durchgängige Automatisierung ersetzt herkömmliche verteilte Regelsysteme, und innovative Technologien ermöglichen Platz- und Kosteneinsparungen bei zugleich verbesserter Performance. Um dies zu realisieren, ist Single Pair Ethernet (SPE) für die Fabrik der Zukunft ein wichtiges Element.

Diesen Artikel anhören

Beim Aufbau der Infrastruktur für das Industrial Internet of Things (IIoT) ist SPE absolut notwendig. Der neue Ethernet-Standard für die Fabrik-, Gebäude- und Prozessautomatisierung ermöglicht integrierte Kommunikationsstrategien, die mehr Sicherheit bringen und weniger Platz und Installationsaufwand erfordern.

Herkömmliche Feldbusprotokolle sind für die zeitkritische Übertragung von Informationen bekannt, die für automobile und industrielle Steuerungs-Anwendungen entscheidend sind. Mit der zunehmenden Anzahl von Aktoren und Sensoren im Netzwerk stellen die traditionellen Feldbusprotokolle jedoch einen Engpass dar, der sich noch verschärft, wenn mehr Verbindungen eingeführt werden, weil die sperrigen Feldbuskabel zu viel Platz beanspruchen.

Bislang waren für die gleichzeitige Stromversorgung von Endgeräten über Power-over-Data-Line (PoDL) zwei Kupferdrahtpaare erforderlich. Vier Drähte für PoDL gehören nun der Vergangenheit an, denn SPE kann dies zusätzlich zur Datenübertragung und eröffnet damit völlig neue Anwendungsfelder für das Industrial Ethernet.

TDK Electronics ist auf Bauelemente spezialisiert, die in der Automobil- und Industrieelektronik unerlässlich sind. Ein gemeinsamer Nenner all dieser Produkte und Technologien ist IIoT und SPE, wobei Single-Pair-Power-over-Ethernet (SPoE), Strom, Power Sourcing Equipment (PSE) und Ethernet-Controller eine Rolle spielen.

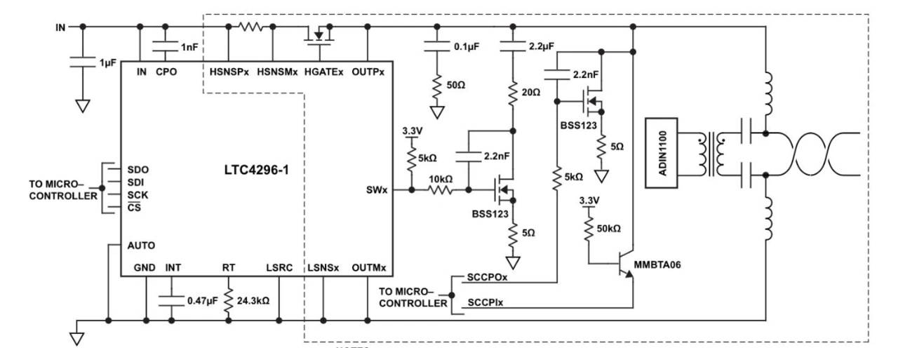
Abbildung 1: Ein IEEE-802.3cg-konformes SPoE-PSE mit dem LTC4296-1, wobei einer der fünf Ports zu sehen ist und einige Pins aus Gründen der Übersichtlichkeit weggelassen wurden.
Abbildung 1: Ein IEEE-802.3cg-konformes SPoE-PSE mit dem LTC4296-1, wobei einer der fünf Ports zu sehen ist und einige Pins aus Gründen der Übersichtlichkeit weggelassen wurden.
© Analog Devices

Analog Devices (ADI) bietet Equipment an, welches das IIoT schneller und zuverlässiger macht und den 5-Port-SPoE-PSE-Controller LTC4296-1 (Abbildung 1) verwendet, darunter Sicherheitssysteme, OT-Systeme (Operational Technology) sowie Feldgeräte und Switches.

Der LTC4296-1 von ADI ist ein IEEE-802.3cg-konformer Single-Pair-Power-over-Ethernet-Controller (SPoE-Controller) für Stromversorgungen (Power Supply Equipment, PSE) mit fünf Ports. Durch die Vereinfachung des Designs und der Installation mit SPoE sowie die Übertragung von Strom und Ethernet-Daten über ein einpaariges Kabel ist der LTC4296-1 für die Interoperabilität mit 802.3cg-betriebenen Geräten bestens geeignet.

Der LTC4296-1 verwendet externe N-Kanal-MOSFETs mit niedrigem RDSON zur Stromversorgung und gewährleistet dadurch eine hohe Robustheit der Anwendung bei zugleich minimalen Spannungseinbrüchen.

Abbildung 3: Die Gleichtaktdrossel RCM70CGI-471 beruht auf dem Standard IEEE 802.3cg.
Abbildung 3: Die Gleichtaktdrossel RCM70CGI-471 beruht auf dem Standard IEEE 802.3cg.
© TDK

Die analoge Strombegrenzung (ACL) bietet Kurzschluss- und kontrollierten Einschaltstromschutz, indem sie High-Side-Schutzschalter mit Foldback verwendet. Rückkopplungs- und Erdungsfehler in nicht isolierten Anwendungen lassen sich durch einen optionalen Low-Side-Schutzschalter vermeiden, der den negativen Ausgang schützt.

Um sicherzustellen, dass die volle Betriebsspannung nur dann am Kabel anliegt, wenn die Stromversorgung (PD, Power Delivery) vorhanden ist, ist außerdem eine PD-Klassifizierung über das Serial Communication Classification Protocol (SCCP) zusammen mit der Aufrechterhaltung der vollen Spannungssignatur erforderlich.

Bausteine wie der LTC4296-1 bieten eine vielseitige SPoE- und PSE-Lösung und lassen sich für eine optimale Steuerungsanwendung leicht integrieren.

Mit Drosseln störungsfreien Datenverkehr erreichen

Abbildung 4: SPE vereinfacht Netzwerke und ermöglicht Übertragungsbereiche von bis zu 10 Mbit/s über Entfernungen von bis zu 1000 m, wie hier in dem vereinfachten Blockdiagramm des EVAL-ADIN1100EBZ dargestellt.
Abbildung 4: SPE vereinfacht Netzwerke und ermöglicht Übertragungsbereiche von bis zu 10 Mbit/s über Entfernungen von bis zu 1000 m, wie hier in dem vereinfachten Blockdiagramm des EVAL-ADIN1100EBZ dargestellt.
© TDK

Es gibt verschiedene Drosseln für unterschiedliche Anwendungen. Zu den Drosseltypen für 10BASE-T1L-Anwendungen gehören Gleichtaktdrosseln, Isolationsdrosseln und Differenzdrosseln.

Die Isolationsdrosseln der Serie ICI70CGI lösen das Problem der galvanischen Trennung zwischen PHY und Steckverbinder in bestimmten Anwendungen. Sie bieten ein Datenkopplungsverhältnis von 1:1 mit Induktivitätswerten von 1,0 mH und 2,2 mH und einer Isolationsspannung von 2250 V DC.

Es ist möglich, Sensoren und Aktoren mit PoDL über nur ein Adernpaar anzuschließen und die Daten- und Energieübertragung über diese Leitung zu realisieren. Der Steckverbinder verwendet spezielle Differenzdrosseln - passive elektronische Bauelemente, die hochfrequentes Rauschen in Schaltungen unterdrücken und als Filter fungieren, indem sie das Differenzrauschen dämpfen. Unabhängig davon, ob es sich um eine Situation mit oder ohne Energieübertragung handelt, wenn PoDL in der Industrie zur Implementierung von SPE verwendet wird, ist in bestimmten Anwendungen eine galvanische Trennung zwischen dem PHY und dem Steckverbinder erforderlich. Isolationsdrosseln wie die RCM70CGI-471 (Abbildung 3) bieten ein Übertragungsverhältnis von 1:1.

Die Unterdrückung asymmetrischer Störungen ist entscheidend für einen störungsfreien Datenverkehr. Die RCM70CGI-471 beruht auf dem IEEE802.3cg-Standard für 10BASE-T1L und ist eine Gleichtaktdrossel, die für einen maximalen Strom von 700 mA bei 80 V ausgelegt ist, mit einem Induktivitätswert von 470 µH.

Um Störungen in den Systemen zu unterdrücken, ist eine spezielle Differenzdrossel erforderlich.

Es gibt verschiedene Versionen, die alle sechs Leistungsklassen (10 bis 15) der PID-Serie gemäß IEEE 802.3cg abdecken und Sättigungsströme von 360 mA bis 2100 mA liefern können.

PoDL-Evaluierungsboards sorgen für Vernetzbarkeit

Abbildung 5: Ein Evaluierungsboard für die Ethernet-PHY-Schnittstelle ADIN1100.
Abbildung 5: Ein Evaluierungsboard für die Ethernet-PHY-Schnittstelle ADIN1100.
© Analog Devices

Das IIoT erfordert eine vollständige Systemintegration, die die Verbindung von Endgeräten zum Kontrollraum bei der Datenübertragung in Echtzeit sicherstellt. SPE wird Netzwerke vereinfachen, indem es Übertragungsbereiche von bis zu 10 Mbit/s über Entfernungen von bis zu 1000 m bei gleichzeitiger Stromversorgung ermöglicht.

TDK hat eine Vielzahl verschiedener 10BASE-T1L-Plug-and-Play-Testboards für sechs verschiedene Leistungsklassen entwickelt, die zu den Evaluierungsboards EVAL-ADIN1100EBZ (Abbildung 4) bis EVAL-ADIN1110EBZ passen und die Design- und Testphase beschleunigen.

Schnittstellenkarten mit zwei Betriebsarten

Rolf Horn, Applikationsingenieur bei DigiKey
Rolf Horn ist Applikationsingenieur bei DigiKey.
© DigiKey

Der robuste, industrietaugliche und stromsparende 10BASE-T1L-Ethernet-PHY ADIN1100 von Analog Devices ist ROHS3-konform, hat einen Moisture Sensitivity Level (MSL) von 1 (unbegrenzt) und einen REACH-Unaffected-Status, der eine flexible Basis für die schnelle Bewertung des robusten, stromsparenden 10BASE-T1L-PHY ADIN1100 bietet.

Das EVAL-ADIN1100EBZ (Abbildung 5) bietet 10-Mbit/s-Single-Pair-Ethernet-Verbindungen mit Geräten über eine Entfernung von 1,7 km Kabel mit einer Evaluierungsplatine, die über zwei Betriebsmodi verfügt und somit große Flexibilität bietet. Auf alle ADIN1100-Registereinstellungen, wie etwa Diagnose und Überwachung der Verbindungsqualität, kann zugegriffen werden, wenn ein PC über die GUI-Software mit dem ADIN1100 verbunden ist.

Alternativ lässt sich das Board EVAL-ADIN1100EBZ durch Setzen von Hardware-Konfigurationsschaltern und -Brücken im Standalone-Modus betreiben. Über die Daten- und Management-Schnittstellen des ADIN1100 kann der Status der On-Board-LEDs überwacht werden, die sich mit Hilfe des PoE-Energiemanagement-Evaluierungsboards EVAL-SPOE-KIT-AZ LTC4296-1 leicht für den Anschluss an einen externen Host-Controller konfigurieren lassen.

Insgesamt ist hochwertiges SPE entscheidend für den Aufbau einer soliden, zuverlässigen Infrastruktur für das IIoT. TDK Electronics und Analog Devices liefern die dafür nötigen SPE-Bauelemente, so dass eine problemlose Kommunikation von der Cloud bis auf die Feldebene möglich ist.

Der Autor:
Rolf Horn, Applikationsingenieur bei DigiKey

Anbieter zum Thema

zu Matchmaker+

Lesen Sie mehr zum Thema