Die Thermistorkits der Serie 44200 von Omega enthalten Thermistoren und Widerstände, die zusammen, wenn sie richtig konfiguriert sind, ein lineares Thermometer ergeben. Diese Kits generieren mit hoher Genauigkeit entweder eine Spannung oder einen Widerstand proportional zur Temperatur; Kit 44201 ist z.B. für den Temperaturbereich 0 °C bis 100 °C mit einer Genauigkeit von 0,15 °C spezifiziert. Wenn auch diese Kits auf einfache Weise die Anforderungen vieler Applikationen erfüllen, gibt es Probleme, wenn ein Thermistor über eine lange Leitung angeschlossen wird. Ein Applikationshinweis von Omega empfiehlt für den Thermistorkit 44201 maximal 30,48 m bei einem Draht mit 0,64 mm Außendurchmesser. Die Drahtimpedanz steht in Wechselwirkung mit dem Thermistorwiderstand und wirkt sich negativ auf die Genauigkeit des Kits aus.
Durch Hinzufügen des LT3092 zum Thermistorkit zusammen mit drei Widerständen von einer Genauigkeit von 0,1 % und einem finalem Abgleich kann ein sehr präziser Temperatur-zu-Strom-Umsetzer aufgebaut werden. Diese Schaltung benötigt nur 700 μA Betriebsstrom bei 0 °C, zieht etwa 2 μA je Grad zunehmend bis 100 °C; da beträgt der Messstrom dann 500 μA. Der offensichtliche Vorteil dieses T-zu-I-Umsetzers gegenüber einem T-zu-U-Umsetzer besteht darin, dass der Strom unabhängig von der Drahtlänge konstant bleibt - solange die spezifizierte Betriebsspannung des LT3092 nicht ihr absolutes Maximum erreicht.
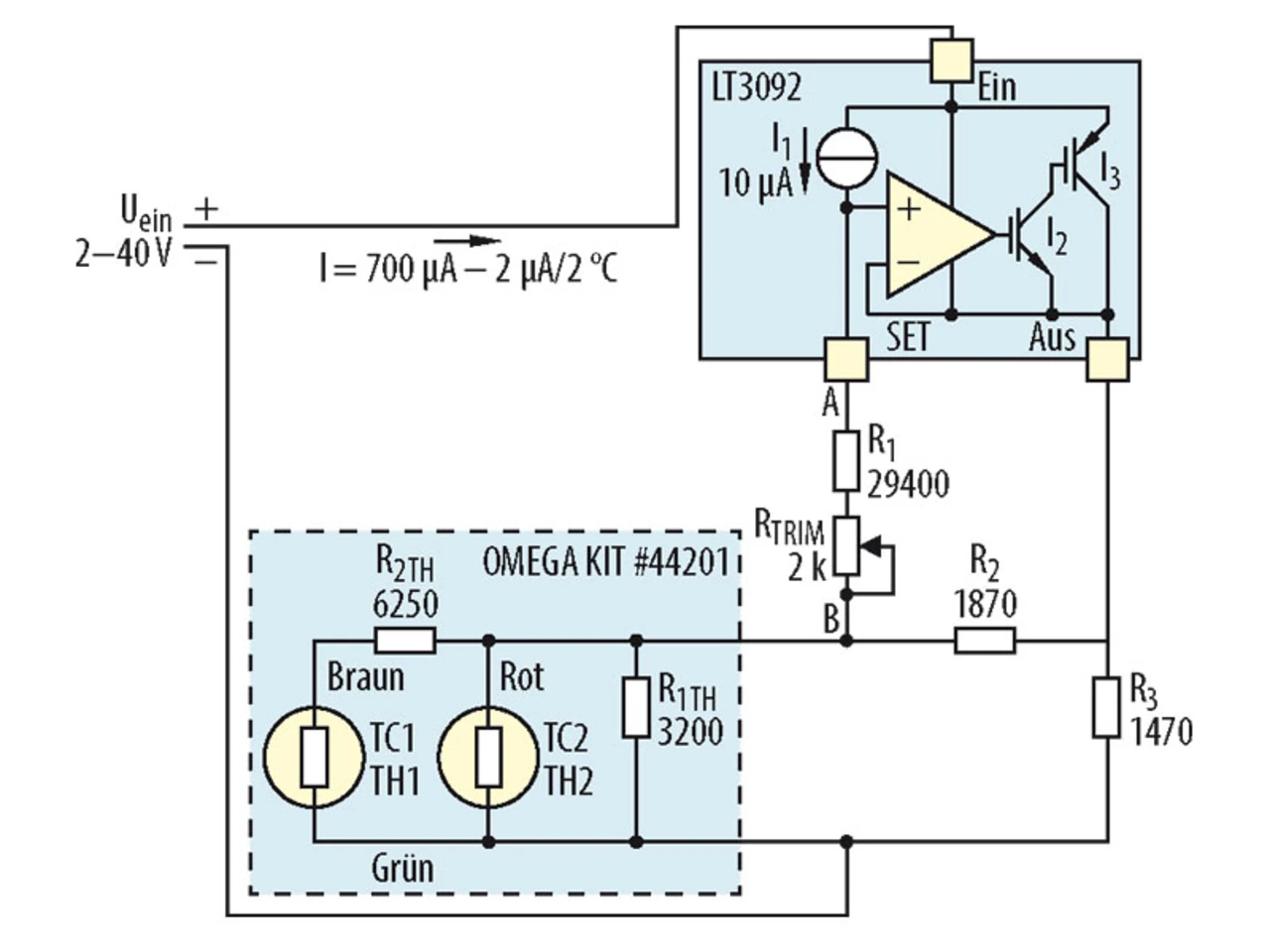
Bild 3 zeigt den Schaltplan des linearen Thermistorkit 44201 von Omega mit dem LT3092 und den zusätzlichen Widerständen. Die Bestimmung der Widerstandswerte entsprechend der jeweiligen Applikation vorgenommen werden. Dabei gelten:
RT(T) = 2768,23 Ω - 17,115 · T Ω/°C und

Der Ausgangsstrom IAus berechnet sich wie folgt:

Ist die Schaltung aufgebaut, können Anfangswerte der Toleranz, sonstigen Variationen und Offsets mit dem Potenziometer ausgeglichen werden; hierzu schließt man an die Punkte A und B einen Spannungsmesser an und trimmt den Wert auf 302 mV (gültig für dieses Design). Diese Spannung bleibt unabhängig von der Temperatur konstant.
Jetzt kann mit einer Zweidrahtleitung die Temperatur auch über eine große Entfernung gemessen werden. Durch Anlegen einer Eingangsspannung über dem spezifizierten Pegel des LT3092 (<2 V für die gezeigte Schaltung und deren Widerstandskombination) und Erfassen des resultierenden Stroms (1-kΩ-Widerstand und digitales Voltmeter verwenden) kann man nun Temperaturen messen. Bild 4 zeigt den Ausgangsstrom der Schaltung über die Temperatur und die Differenz zwischen Messung und Kalkulation.
Schlussbemerkung
Der LT3092 benötigt nur zwei externe Widerstände, um eine zweipolige Stromquelle darzustellen, die gegen Masse arbeitet oder in Serie in Signalleitungen.
Eine zweipolige Stromquelle ermöglicht eine Vielzahl an Applikationen, besonders solchen mit langen Zuleitungen, da nach dem Gesetz von Kirchhoff der Strom auf langen Leitungen konstant ist, im Gegensatz zur Spannung. Das gezeigte Beispiel verwendet den LT3092 und ein Thermistorkit, um Temperatur in Strom zu wandeln; so entsteht ein zweipoliges Thermometer mit Stromausgang. Bei Verwendung langer Leitungen erfolgt die Messung sehr präzise unabhängig von der Leitungslänge.