MEMS-Komponenten für die Gassensorik

Herzstück moderner Sensoren

8. Juli 2021, 13:00 Uhr | Von Martin Schädel, Steffen Biermann und Thomas Ortlepp., Markus Haller
©

Sensoren zur Erfassung von Gaszusammensetzungen werden in mehreren Branchen stark nachgefragt. Decken lässt sich der Bedarf durch nicht-dispersive IR-Sensoren mit MEMS-Komponenten als Herzstück. Sie lassen sich kompakt und in gleichbleibender Qualität in hohen Stückzahlen fertigen.

Diesen Artikel anhören

Die Nachfrage kommt vor allem aus den Bereichen Umweltsensorik, Gebäudeautomation, Medizintechnik und der Industrie. Gassensoren sollen neben industriellen Anwendungen zur Prozess- und Sicherheitstechnik in zunehmenden Maße auch bei der Umweltüberwachung und Belüftung in Gebäuden zum Einsatz kommen. Je nach Anwendung sind dabei verschiedene Gase und Gasgemische von Interesse. Zusätzlich liegen unterschiedlich harte Anforderungen vor, was zu einem Bedarf an hochspezialisierten Lösungen für den jeweiligen Anwendungsfall führt. Die Grundbausteine dafür sind jedoch, wie dieser Beitrag zeigen wird, in den meisten Fällen die gleichen.

Um die hohen Anforderungen der jeweiligen Branche zu erfüllen und gleichzeitig kompakte und kostengünstige Sensoren fertigen zu können,
eignen sich insbesondere optische, nicht-dispersive Sensoren im Infrarotbereich (NDIR-Sensoren), die in MEMS-Technik (Mikroelektromechanische Systeme) gefertigt werden.

Gasmoleküle mit einem Dipolmoment, wie z.B. die häufig gesuchte Spezies Kohlendioxid, Kohlenwasserstoffe oder Ammoniak, zeigen sehr markante Absorptionsbanden im nahen und mittleren Infrarotbereich (typ. 2 – 15 µm),
wodurch Sensoren auf optischen Grundprinzipien sehr selektive und empfindliche Systeme ermöglichen. Eine gute Übersicht zur Thematik ist in [1] zu finden. Im Vergleich zu (elektro-)chemischen Wirkmechanismen sind solche Sensoren zudem sehr flink, weniger störanfällig für Quereinflüsse und insbesondere langzeitstabil hinsichtlich Signaldrifteffekten. Für kompakte und kosteneffiziente Sensorsysteme spielen MEMS-IR-Lichtquellen und MEMS-Detektoren eine zunehmende Rolle, da diese hohe Stückzahlen bei gleichbleibender Qualität und geringer Baugröße garantieren.

MEMS für NDIR-Sensoren

Nicht-dispersive Sensoren bieten den Vorteil eines vergleichsweise einfachen Aufbaus. Ein typisches Modul, das mit MEMS-IR-Strahlern und ebenfalls in MEMS-Technik gefertigten Thermopile-Detektoren arbeitet, ist in Bild 1 gezeigt. Anstelle von komplexen opto-mechanischen Systemen in Fourier-Transformations-Infrarot (FTIR)-Spektrometern oder Systemen mit kostspieligen Beugungsgittern können hier im einfachsten Fall Lichtquelle und Detektor an den gegenüberliegenden Enden einer Gasküvette angebracht und so die durch konzentrationsabhängige Lichtabsorption erzeugte Signaländerung als Messgröße erfasst werden.

 Typisches NDIR-Gassensormodul auf Basis von MEMS-IR-Strahlern und Thermopile-Detektoren
Bild 1. Typisches NDIR-Gassensormodul auf Basis von MEMS-IR-Strahlern und Thermopile-Detektoren.
© Micro Hybrid

Um verschiedene Gasspezies zu selektieren und eine Selbstreferenzierung zu erreichen, werden verschiedene Bereiche des IR-Spektrums auf verschiedene Messkanäle aufgeteilt. In NDIR-Sensoren erfolgt dies in der Regel durch individuelle Bandpassfilter, die unmittelbar über den einzelnen Kanälen eines Infrarotdetektors platziert werden. Der Referenzkanal wird bezüglich seiner Bandpasscharakteristik auf einen Wellenlängenbereich gelegt, der nicht durch IR-aktive Mess- oder Umweltgase beeinflusst wird. Üblich sind ~4 µm. Ein entscheidender Vorteil miniaturisierter MEMS-IR-Komponenten liegt in den niedrigen Zeitkonstanten, die hohe Messfrequenzen im Sensorsystem erlauben. Dies bedingt sich durch die geringe Masse der aktiven Membran-Empfängerfläche der MEMS-Chips. Kombiniert mit einer hohen Detekti­vität der IR-Detektoren und Strahlungsintensität der IR-Emitter können so Anwendungsfelder erschlossen werden, die schnelle, präzise und verlässliche Messungen erfordern, gleichzeitig aber bei potenziell hohem Bedarf kostenkritisch sind. Als Beispiele sind medizinische Anwendungen im mobilen Point-of-Care sowie der Atemgas- und Anästhesiegasanalyse zu nennen, insbesondere in stark wachsenden Märkten wie dem asiatischen Raum. Im Bereich der Kapnographie sind für die Überwachung bei der Wiederbelebung von Patienten Abtastraten größer 20 Hz und bei der Beatmungsregelung sowie dem Lungenfunktionstest Abtastraten zwischen 40 Hz und 100 Hz notwendig [2]. Bei Applikationen mit niedrigen Messzyklen kann die interne hohe Messfrequenz genutzt werden, um das Signal-Rausch-Verhältnis (SNR) durch spezielle Mittelwertbildungen zu optimieren und so hochauflösende Systeme darstellen zu können.

Die Küvettenlänge der NDIR-Gassensoren wird durch die physikalisch notwendige Absorptionslänge der spezifischen Messaufgabe bestimmt. Wie bei allen anderen IR-Fotometerarten definiert sich diese Länge physikalisch durch das Lambert-Beer-Gesetz (Formel). Das Lambert-Beer’sche Gesetz oder Bouguer-Lambert-Beer’sche Gesetz beschreibt die Abschwächung der Intensität einer Strahlung in Bezug zu deren Anfangs­intensität Iλ,0 bei dem Durchgang durch ein Medium mit einer absorbierenden Substanz in Abhängigkeit von der Konzentration c der absorbierenden Substanz und der Schichtdicke d. Das Gesetz bildet die Grundlage der modernen Photometrie als analytische Methode. Es ist ein Spezialfall der Strahlungstransportgleichung ohne Emissionsterm:

Iλ=Iλ,0xeελdc

Hierbei sind sowie Iλ,0 die Intensitäten des transmittierten Lichts und des einfallenden Lichts. ελ ist der Extinktionskoeffizient bei der Wellenlänge λ. Der Extinktionskoeffizient weist für IR-aktive Gase eine jeweils spektral charakteristische Spezifik auf und kann wie ein Fingerabdruck zur Identifikation des Gases betrachtet werden. Er ist über entsprechende Datenbanken wie HITRAN zugänglich. Die typischen Küvettenlängen liegen bei L = 1 mm für hohe CO2-Konzentrationen (100 Vol.-%) und bis zu L = 250 mm für sehr präzise Messungen von Schwefelhexafluorid (SF6) unterhalb von 50 ppm [3]. In der Praxis wird aufgrund der logarithmisch wirkenden Absorptionsfunktion in Bezug auf die Gaskonzentration, die Küvetten- bzw. Absorptionslänge so ausgeführt, dass im Messbereichsendwert der jeweils zu messenden Gaskonzentration eine circa zwanzigprozentige Signalabschwächung vorliegt. Für die Messung geringer Gaskonzentrationen und schwach absorbierender Gase wird häufig ein gefalteter Strahlengang eingesetzt, um so die Baugröße des Messsystems handhabbar zu gestallten. Ein Beispiel ist die sogenannte White Messzelle, die mit ihrem vielfach reflektierenden Strahlengang Absorptionslägen von mehreren Metern erlaubt. Ein Beispiel hierzu ist in der Veröffentlichung des Fraunhofer-Instituts für Physikalische Messtechnik (IPM) zu finden [4].

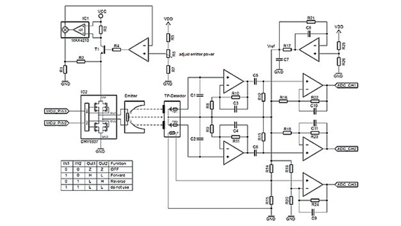
Schaltung einer NDIR-Gasmesszelle

Die in Bild 2 dargestellte Schaltung zeigt den Kernbereich der analogen Emitteransteuerung und Detektorsignalverarbeitung einer NDIR-Gasmesszelle. Die Schaltung ist für eine Single-Supply-Stromversorung von 3,3 V ausgelegt. IC1 erzeugt eine Referenzspannung aus der halben Betriebsspannung. Die Referenzspannung wird als virtueller Gnd für die Verstärkerschaltung der Thermopile-Signale und als Versorgungsspannung für den Brückenverstärker genutzt.

Schematische Grundschaltung Gassensor mit Thermopiles
Bild 2. Schematische Grundschaltung Gassensor mit Thermopiles.
© CMOS IR

Das Anheben des Bezugspegels mit der Referenzspannung ist erforderlich, weil die Ausgangsspannungen der Thermopile-Detektoren mit einigen 100 µV nahe der unteren Versorgungs-spannung der Operationsverstärker liegen und somit außerhalb des zulässigen Eingangsspannungsbereiches. Aufgrund der erforderlichen hohen Gesamtverstärkung wird jeder Detektorkanal zweistufig verstärkt. Bei beiden Verstärkern handelt es sich um rauscharme nichtinvertierende Verstärkerstufen. Die zur Verbesserung des SNR eingeschränkte Bandbreite des Verstärkers, welche sich nach der Modulationsfrequenz des Emitters richtet, kann über das RC-Rückkoppelnetzwerk eingestellt werden. Die beiden Verstärkerstufen sind durch einen RC-Hochpassfilter gekoppelt um Offsetspannungen des thermisch modulierten Messsignals zu entfernen.

Der integrierte Temperatursensor im Detektorgehäuse dient zur softwareseitigen Kompensation der Gaskonzentration. IC6 bildet mit dem dazugehörigen Widerstandnetzwerk R15 bis R19 einen Brückenverstärker. Mit diesem kann das Temperatursignal auf den Anwendungstemperaturbereich skaliert werden. Bei dem IC18 handelt es sich um einen Leistungsmonitor vom Typ MAX4210 der zusammen mit dem Regler IC17 und T1 die Leistung des Infrarotemitters auf einen konstanten Wert regelt. Dazu wird der Emitterstrom über den Shunt-Widerstand R24 gemessen und mit der Emitterspannung multipliziert. Aufgrund des zulässigen Eingangsspannungsbereiches des MAX4210 muss die Emitterspannung über den Spannungsteiler R25, R26 reduziert werden. Der Leistungswert kann über das Potenziometer R21 eingestellt werden. Bei IC19 handelt es sich um einen Vollbrückentreiber. Über die beiden Steuereingänge IN1 und IN2 kann die Stromrichtung durch den Emitter gesteuert und elek­trisch moduliert werden. Ein stromkommutierender Betrieb des Emitters erhöht die Lebensdauer durch Vermeidung von Elektromigrationseffekten. Diese schaltungstechnischen Maßnahmen sind vorteilhaft, um Alterungseffekte des Emitters zu reduzieren und somit die Langzeitstabilität des Messsystems zu optimieren.

Die Steuerung des Analogteils und die digitale Signalkonditionierung erfolgt mit einem entsprechenden Mikrocontroller. Dieser übernimmt über hinterlegte spezifische Software- und Kalibrierfunktionen die Berechnung der Gaskonzentration sowie notwendige Signalkompensationen bezüglich thermischer Effekte, die z.B. durch die Thermopiles und die IR-Filter hervor­gerufen werden. Einflüsse des zu messenden Gasdruckes auf die Absorp­tionseigenschaften werden ebenfalls über den Mikrocontroller kompensiert.

MEMS-IR-Strahler

Klassische Glühwendeln erreichen durch die konstruktionsbedingte relativ große thermische Masse nur typische Modulationsfrequenzen im Bereich weniger Hertz. Eine weitere Limitierung stellt die fragile Mechanik einer freihängenden Wendel dar, die bei mechanischem Schock und über die Lebensdauer zu Deformierung neigt, was Änderungen der optischen Konfiguration sowie der resultierenden Abbildung im System verursacht und damit eine Neukalibrierung des Sensors erforderlich macht.

MEMS-IR-Strahler im Betrie
Bild 3. MEMS-IR-Strahler im Betrieb.
© CiS

Höhere Messfrequenzen und gleichzeitig eine stabilere Position der emittierenden Fläche können mit MEMS-IR-Strahlern (Bild 3) erreicht werden. Ein Beispiel ist in [5] beschrieben. Auf Grundlage moderner Silizium-Technologien wird eine umlaufend aufgespannte, nur etwa ein Mikrometer dicke Heizmembran erzeugt. Das Silizium dient hier im Wesentlichen nur als Träger und wird im Bereich der aktiven Gebiete gegen Ende der Herstellungsprozesse vollständig entfernt. Die aktive Heizmembran enthält ein von dielektrischen Schichten umschlossenes Hochtemperatur-Metallsystem, das bezüglich Prozesskompatibilität, thermomechanischer Spannungen und optischer Emissivität optimiert werden muss. Das grundlegende Wirkprinzip ist dabei – wie auch bei klassischen Glühwendeln – die thermische Emission eines elektrisch betriebenen Widerstands. Mit MEMS-IR-Strahlern können so langzeitstabile Temperaturen über 850 °C erzeugt werden, die je nach Größe des Bauteils zu optischen Leistungen zwischen einigen 10 mW bis 100 mW führen. Das spektrale Verhalten entspricht dabei in erster Näherung einem Schwarzkörper nach Planck.

Typische Spektralverteilung des emittierten Lichts verschiedener MEMS-Emitter-Typen im Vergleich zum Schwarzkörperspektrum
Bild 4. Typische Spektralverteilung des emittierten Lichts verschiedener MEMS-Emitter-Typen im Vergleich zum Schwarzkörperspektrum.
© CMOS IR

Die spektrale Charakteristik wird jedoch durch den konkreten Schichtaufbau, die beteiligten Materialien und gegebenenfalls zusätzliche laterale Strukturierungen beeinflusst und weist praktisch einen gegenüber dem idealen Planckspektrum diskontinuierlichen Wellenlängenverlauf auf (Bild 4). Einige Anwendungen, wie z.B. die Messungen von Alkohol um 9 µm, erfordern zusätzliche Maßnahmen, um die Emission in diesem Bereich gezielt anzu­heben. Hier kommen zusätzliche, mikrostrukturierte und funktionalisierte Schichten zum Einsatz. Die erreichbare Dynamik wird durch die Wärmekapazität und den Wärmetransport der aktiven Heizmembran dominiert. Kleinere Strahler erreichen dabei im Allgemeinen auch höhere Modulationsraten. Frequenzen über 100 Hz wurden bereits demonstriert. Im gleichen Zuge sinkt jedoch auch die erreichbare optische Leistung. Je nach Anwendung muss so also der optimale Strahler gefunden bzw. entwickelt werden.


  1. Herzstück moderner Sensoren
  2. MEMS-IR-Detektoren


Lesen Sie mehr zum Thema


Das könnte Sie auch interessieren