Advertorial: MEV Elektronik Service

Neue TNY 5 Serie von Power Integrations in Sperrwandlertopologie

29. Juli 2025, 12:30 Uhr | Rosie Böhm
Neue TNY-5 Serie in der Sperrwandlertechnologie von Power Integrations
© MEV Elektronik

Mit der neuen TNY-5 Familie hat Power Integrations einen neue Schaltregler Familie für Netzteilentwicklungen herausgebracht. Die Familie deckt einen sehr weiten Leistungsbereich von 10W-175W ab, sodass dieser, recht einfach aufgebauter Schaltregler, für viele Anwendungen interessant ist.

Diesen Artikel anhören
TINY-5 Serie  von Power Integrations ESOP-2_eDIP-12_eSIP-7

© Power Integrations

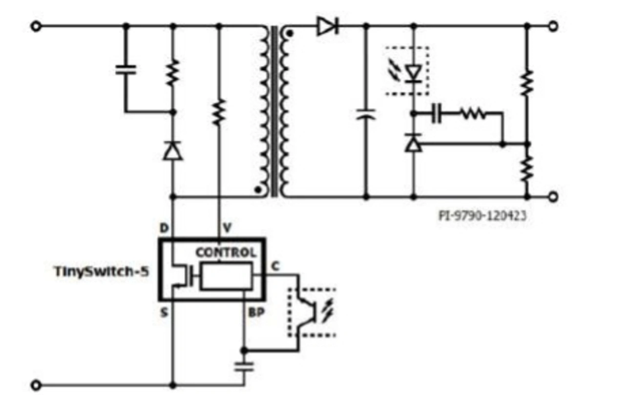
Eingesetzt wird der Schaltregler in der bekannten Sperrwandlertopologie:

technische Zeichnung zu TinySwitch-5  Schaltregler

© Power Integrations
Ein Bild mit technischen Daten zu TinySwitch (TM)-5 von Power Integrations

© Power Integrations

Durch die variable interne Strombegrenzung und der Schaltfrequenz des Reglers wird eine sehr hohe Effizienz im Vergleich zu den älteren TNY- oder TOP-Switch Familien erreicht.

Lineien-Diagramm das die Effizienzsteigerung von TinySwitch-5 veranschaulicht.

© Power Integrations

Das Datenblatt finden Sie hier:

tinyswitch-5_data_sheet

Für erste Tests stehen Evaluationboards für Sie bereit:

Evaluationboard Power Integrations

© Power Integrations

Sie haben noch Fragen?

Anbieter zum Thema

zu Matchmaker+

Lesen Sie mehr zum Thema