Point-of-Load-Wandler

60 A mit SEPIC-gespeister Buck-Topologie

6. März 2014, 9:30 Uhr | Ralf Higgelke
Der »NDM3ZS-60« kombiniert einen herkömmlichen Buck-Wandler mit einem SEPIC-Wandler
© CUI

Moderne Prozessoren und FPGAs benötigen viel Strom bei Spannungen um 1 V. Eine neue Familie von Point-of-Load-Wandlern von CUI basiert auf einer SEPIC-gespeisten Buck-Topologie, die für solche Bauteile Ströme bis 60 A bereitstellen kann und sich durch ein gutes Transientenverhalten auszeichnen.

Diesen Artikel anhören

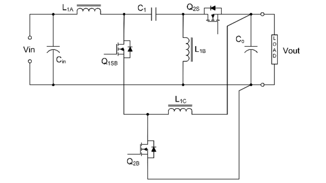
Auf der proprietären »Solus«-Power-Topologie von CUI, die einen herkömmlichen Buck-Wandler mit einem SEPIC-Wandler kombiniert, beruht der NDM3ZS-60. Trotzdem besitzt diese einstufige Topologie nur ein magnetisches Bauelement sowie einen Steuer-MOSFET und zwei Sync-FETs (Bild 1). Dieser nicht isolierte Point-of-Load-Wandler ist das erste Mitglied einer neuen Familie an digitalen Stromversorgungen des Unternehmens, die für die steigenden Anforderungen in verteilten Stromversorgungsarchitekturen ausgelegt ist.

Im Vergleich zu herkömmlichen Buck-Wandlern verringert die neue Topologie die Spannungs- und Strombelastungen in den magnetischen Bauelementen und den Schaltern und senkt zusammen mit dem verwendeten GCE-Prozess (Gate Charge Extraction) die Einschaltverluste laut Hersteller um 75% und die Ausschaltverluste beim Steuer-FET um 99%. Zudem erhöht sich der Wirkungsgrad, da die Energiezufuhr in verschiedene Pfade erfolgt, was die Leitungsverluste im Schaltkreis um fast 50% verringert.

Anbieter zum Thema

zu Matchmaker+
CUI, NDM3ZS-60, SEPIC-fed buck converter, Solus
Bild 1: Schaltbild der SEPIC-gespeisten Buck-Topologie
© CUI

Der Spitzenwirkungsgrad des NDM3ZS-60 beträgt 91,3% bei 12 V Eingangsspannung, 1 V Ausgangsspannung und 50% Last. Der Wirkungsgrad bei Volllast liegt bei 88,5%. Das Transientenverhalten wurde ebenfalls verbessert. Bei 12 V am Eingang und 1 V am Ausgang mit einem 30-A-Lastsprung (von 15 A auf 45 A) und einer Anstiegsgeschwindigkeit von 10 A/µs beträgt die Transienten-Spitzenspannung nur 16 mV mit dem üblichen externen Kondensator.

Als Controller verwendet der Wandler Intersils digitalen Leistungs-Controller html?_charset_=UTF-8" target="_blank">ZL8800. Die »ChargeMode«-Ansteuertechnik verbessert das Transientenverhalten des Moduls zusätzlich, da auf einen Lastsprung in nur einem Schaltzyklus reagiert wird. Mit der erforderlichen Zero-Kompensation sorgen die Module für eine automatische, kontinuierliche Abwägung zwischen dynamischer Leistungsfähigkeit und Systemstabilität. Damit erübrigt sich die herkömmliche Praxis, Sicherheitsabstände für Faktoren wie Bauteilalterung, Fertigungsabweichungen und Temperaturänderungen mit einzudesignen, was zu höheren Bauteilkosten und längeren Entwicklungszyklen führt.

Die NDM3ZS-60-Serie bietet einen Eingangsspannungsbereich von 7,2 V bis 14 V und einen einstellbaren Ausgangsspannungsbereich von 0,6 V bis 1,5 V. Zu den weiteren Funktionen zählen Spannungssequenzierung, Spannungs-Tracking, Synchronisierung und Phasenspreizung, programmierbarer Soft-Start und -Stopp, sowie verschiedene Überwachungsfunktionen. Alle Funktionen sind über PMBus-Befehle oder CUIs »Novum ACE«-GUI dynamisch programmierbar.

Die Modulreihe ist in drei Konfigurationen erhältlich: die vertikale Durchkontaktierungsversion misst 33,02 mm x 8,92 mm x 18,11 mm, die horizontale Variante 33,02 mm x 18,11 mm x 7,44 mm und steht als SMD- oder Durchkontaktierungsversion zur Verfügung. Für zusätzliche Flexibilität während der Entwicklung sind die Stellflächen der Module verschachtelt (footprint nested), um Dual-Layout-Anforderungen zu erfüllen, für den Fall, dass sich die Designanforderungen ändern. Das NDMZ3S-60 ist bezüglich seiner Stellfläche kompatibel zu 40-A- und 50-A-Modulen, wie sie derzeit von CUI und anderen Herstellen angeboten werden.

Entwicklungsmuster sind ab sofort für ausgewählte Kunden erhältlich.


Lesen Sie mehr zum Thema


Das könnte Sie auch interessieren

Jetzt kostenfreie Newsletter bestellen!