Power-Bausteine

Rauscharmut erleichtert das Design

14. Juni 2024, 20:30 Uhr | Nach Unterlagen von Texas Instruments
Die Reduzierung von Eigen- u. Systemrauschen in hochpräzise Signalketten in anspruchsvollen elektronischen Systemen. Innovationen bei rauscharmen Leistungsbauelementen helfen dabei, das Systemrauschen zu verringern, die Genauigkeit zu erhöhen
© FryArt Studio | stock.adobe.com

Die Reduzierung von Eigen- und Systemrauschen ist entscheidend für hochpräzise Signalketten in anspruchsvollen elektronischen Systemen. Innovationen bei rauscharmen Leistungsbauelementen helfen dabei, das Systemrauschen zu verringern und die Genauigkeit zu erhöhen.

Diesen Artikel anhören

In Signalketten reizt man die technischen Möglichkeiten hinsichtlich Auflösung und Genauigkeit immer weiter aus, weshalb das Rauschniveau möglichst niedrig gehalten werden muss. Hierfür wiederum müssen neben den Signalkettenbausteinen wie Analog-Digital-Umsetzern (ADCs) oder Verstärkern auch Stromversorgungs-Bauelemente wie etwa Schaltregler und Low-Drop-Out-Regler (LDOs) in den Fokus rücken. Im Zentrum der in Bild 1 gezeigten typischen Signalkette steht ein ADC, der eine externe Spannungsreferenz, eine Taktquelle und eine Signalaufbereitungsschaltung benötigt. Dargestellt sind darüber hinaus auch ein DC/DC-Wandler und ein LDO, die die Stromversorgung der Signalkette übernehmen.

Exemplarische Signalkette mit Stromversorgung
Bild 1. Exemplarische Signalkette mit Stromversorgung.
© Texas Instruments

Das Rauschen in dieser Signalkette setzt sich oft aus dem thermischen und dem Quantisierungsrauschen des ADC sowie dem Rauschen des Verstärkers, der Spannungsreferenz und der Stromversorgung zusammen. Da sich das Gesamtrauschen bei diesen unkorrelierten Rauschquellen als die Wurzel aus der Summe der quadrierten Einzelrauschkomponenten berechnet, spielt die stärkste Rauschquelle eine deutlich dominierende Rolle.

Alle Stromversorgungs-Halbleiter und -Topologien sind mit einem stochastischen Rauschen behaftet. Im vorliegenden Beitrag sollen vorwiegend Signale unter 100 kHz betrachtet werden. Als Niederfrequenzrauschen wird oft das zwischen 0,1 und 10 Hz angesiedelte Peak-to-Peak-Rauschen eingestuft, das prinzipbedingt von allen Halbleiterbausteinen erzeugt wird und eine häufige Fehlerquelle bei präzisen DC-Messungen ist.

Im Gegensatz dazu spricht man im Bereich von 100 Hz bis 100 kHz von Hochfrequenzrauschen. Hierzu gehören weißes Rauschen, Schaltrauschen und Taktjitter, jedoch können auch eingestreute elektromagnetische Störgrößen hinzukommen. Bei einem ADC kann sich der Taktjitter durch EMI-Effekte aus der Stromversorgung so weit erhöhen, dass der Signal-Rausch-Abstand beeinträchtigt wird. Immer wichtiger wird das Eindämmen jenes Hochfrequenzrauschens, das durch die immer höher werdenden Taktfrequenzen digitaler Schaltungen hervorgerufen wird.

Innovationen bei rauscharmen Spannungsreferenzen

Vergleich zwischen externer und ADC-interner Spannungsreferenz
Tabelle. Vergleich zwischen externer und ADC-interner Spannungsreferenz
© Texas Instruments

Zwar lässt sich das Rauschen verringern, wenn man eine höhere Stromaufnahme in Kauf nimmt, aber in portablen medizinischen Geräten oder Edge-Systemen existiert oftmals ein vorgegebenes Leistungsbudget, das nicht überschritten werden darf. In solch einem Fall empfehlen sich beispielsweise die 24-bit-ADCs der ADS124S08-Familie von Texas Instruments mit einer Stromaufnahme von nur 280 µA. Die Tabelle zeigt einen Vergleich der Eigenschaften der internen Spannungsreferenz dieses ADC mit der Spannungsreferenz REF35, deren geringes Rauschen und hohe Genauigkeit die Verstärkungs- und Quantisierungsfehler reduzieren, während das System insgesamt auch weniger Strom aufnimmt.

Kombination der Spannungssreferenz REF7025 mit einem externen Tiefpassfilter
Bild 2. Kombination der Spannungssreferenz REF7025 mit einem externen Tiefpassfilter.
© Texas Instruments

Hochauflösende ADCs sind besonders empfindlich gegenüber Rauschen aus der Spannungsreferenz, das sich direkt auf die Spannungsmessungen auswirkt. Erst mit extrem rauscharmen Spannungsreferenzen können ADCs ihr Auflösungspotenzial vollständig ausschöpfen. Die Spannungsreferenz REF70 mit ihrem äußerst geringen 1/f-Rauschen etwa lässt sich zusätzlich durch Tiefpassfilter am Ausgang ergänzen, um das Systemrauschen weiter abzusenken (Bild 2).

Beim Design eines Tiefpassfilters muss unbedingt sichergestellt sein, dass die Ausgangsimpedanz nicht zulasten der AC-Eigenschaften geht. Hierzu kann es beispielsweise bei RC-Tiefpassfiltern kommen, wenn sich ein großer Serienwiderstand auf die durch wechselnde Ausgangsströme verursachten Lastsprünge auswirkt. Die Cut-off-Frequenz des Tiefpasses sollte weniger als 10 Hz betragen, um die Auswirkungen von etwaigem Breitbandrauschen einzugrenzen.

Verbesserung des Rauschens und der thermischen Eigenschaften

Traditionell bestehen Stromversorgungen für Taktquellen, Datenwandler oder Verstärker aus einem DC/DC-Wandler, an den sich ein LDO und eine Ferritperle anschließen. Bei Lastströmen über 2 A haben die Verluste im LDO, die in einer typischen AFE-Anwendung ohne weiteres bis zu 1,5 W betragen können, allerdings zur Folge, dass der Wirkungsgrad einbricht und das Wärmemanagement problematisch wird. Positiv an einem LDO ist hingegen, dass er eine präzise geregelte Spannung mit minimalem HF-Rauschen erzeugt und einen hohen PSRR-Wert aufweist.

Dennoch sollte auf den LDO insgesamt verzichtet und stattdessen ein rauscharmer Abwärtswandler (Buck Converter) verwendet werden, um geringe Verluste, verbesserte thermische Eigenschaften und ein niedriges Rauschniveau zu erzielen.

Exemplarische Signalkette mit Stromversorgung
Bild 3. Rauschfilter-Implementierung bei einem rauscharmen Abwärtswandler
© Texas Instruments

Hier bieten sich die Bausteine der Familien TPS62912 und TPS62913 sowie die Module TPSM82912 und TPSM82913 an. An den NR/SS-Pin (Noise Reduction/Soft-Start) dieser Bausteine lässt sich ein externer Kondensator anschließen, der mit dem internen Rf einen Tiefpassfilter bildet (Bild 3) und für eine Ausgangsspannungs-Welligkeit von weniger als 10 µV RMS sorgt.

Der RF-Sampling-ADC ADC12DJ5200RF eignet sich bei 4 W Leistungsaufnahme zum Abtasten von Signalen von DC bis 10 GHz. Mit seinem hohen PSRR-Wert unterdrückt er zwar weitgehend die Welligkeits- und Rauschkomponenten der Stromversorgung, aber dennoch können verbleibende Störeinflüsse in seinem Ausgangsspektrum erscheinen. Mit dem TPS62912 lässt sich jedoch eine einfache, rauscharme und effiziente Stromversorgungsarchitektur für diesen ADC realisieren, deren Verluste geringer sind als bei einer aus DC/DC-Wandler und LDO bestehenden Lösung.

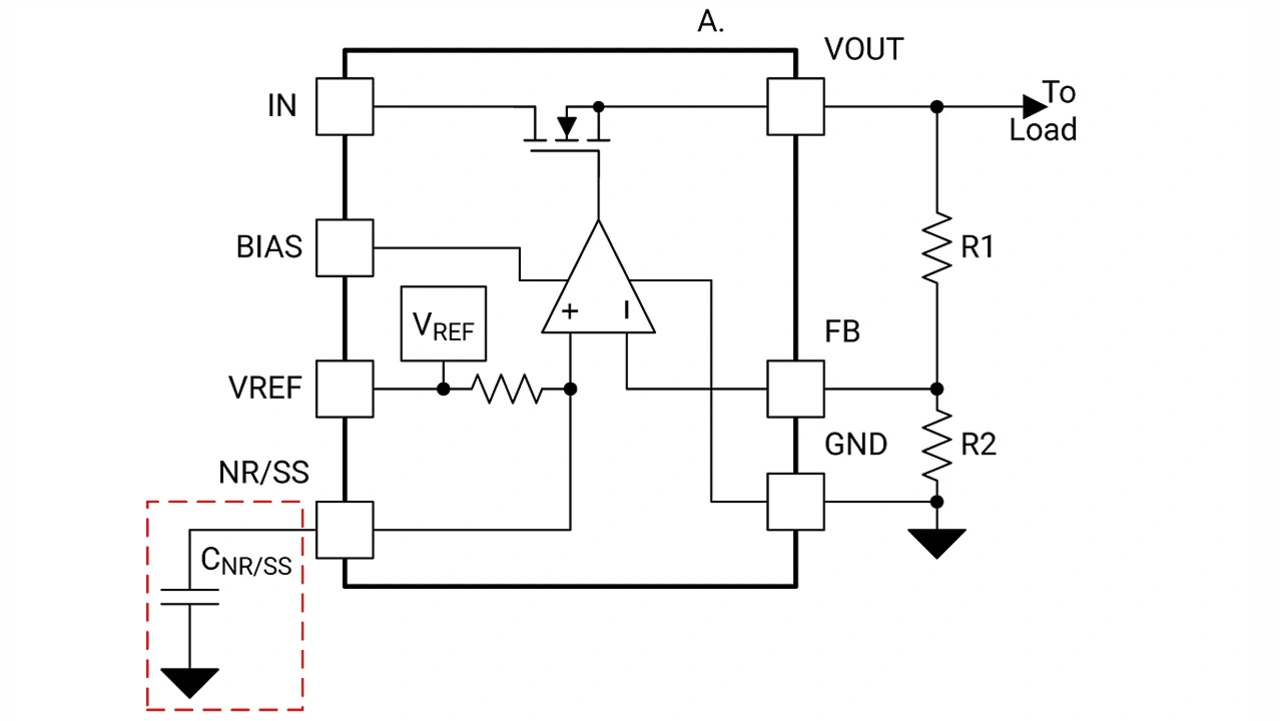
Hohe Ströme mit LDO-Regler

Kombination der Spannungsreferenz REF7025 mit einem externen Tiefpassfilter
Bild 4. N-Kanal-MOS-LDO mit NR/SS-Pin
© Texas Instruments

Die größte interne Rauschquelle bei einem LDO ist die eingebaute Spannungsreferenz. Um Abhilfe schaffen zu können, sind verschiedene LDOs im Portfolio von TI mit einem NR-Pin (Noise Reduction) ausgestattet. Ein daran angeschlossener Kondensator (CNR/SS) ergibt zusammen mit dem internen Widerstand am VREF-Anschluss einen RC-Filter (Bild 4).

Rauschfilter-Implementierung bei einem rauscharmen Abwärtswandler
Bild 5. Ausgangsrauschen des TPS7A94 über die Frequenz für verschiedene CNR/SS-Werte
© Texas Instruments

Neuere LDOs enthaltenen eine hochpräzise, rauscharme Stromquelle, gefolgt von einem Fehlerverstärker. Eine Konfiguration mit Eins-Verstärkung sorgt für geringes Rauschen über den gesamten Ausgangsbereich. Der auf diesem Prinzip basierende TPS7A94 etwa kommt im Bereich von 10 Hz bis 100 kHz auf ein Rauschen von 0,46 µV RMS. Bild 5 zeigt für diesen Baustein die Rauschdichte am Ausgang, und es ist deutlich zu sehen, welche Auswirkungen es hat, wenn der Kapazitätswert von CNR/SS von 1 µF auf 10 µF angehoben wird.

Mit seinen besonderen Eigenschaften ist der TPS7A94 ein Vertreter einer neuen LDO-Generation mit hervorragender Spannungsgenauigkeit und extrem geringem Rauschen. Beide Eigenschaften sind wichtig, wenn der TPS7A94 als Hauptstromversorgung für eine hochauflösende Signalkette fungiert, wie es in Bild 6 zu sehen ist.

Der TPS7A94 versorgt hier neben dem ADC auch den Operationsverstärker, die Taktquelle und die externe Spannungsreferenz. Angestrebt wird eine Optimierung des Oberschwingungsgehalts (Total Harmonic Distortion, THD), des Signal-Rausch-Abstands und des Verstärkungsfehlers des ADS127L11 mit dem extrem niedrigen Eingangs-Stromrauschen und dem niedrigen 1/f-Rauschen der Bausteine TPH210 und REF70. Das geringe Rauschen und der hohe PSRR-Wert des TPS7A94 stellen eine sehr reine saubere Versorgungsspannung bereit, um jegliches Rauschen zu begrenzen, das in die aktiven Schaltungen der Bauelemente TPS210, ADC127L11 und REF70 gelangen und deren Leistungsfähigkeit beeinträchtigen könnte.

Einsatz bei der präzisen Batterieüberwachung

Der für Elektrofahrzeuge vorgesehene Battery Monitor BQ79718-Q1 kann Zellenspannungen mit einer Genauigkeit von 1 mV messen und versetzt Automobilhersteller damit in die Lage, ihren Fahrzeugen mehr Reichweite zu verleihen, ohne dass dafür auf einen Akkusatz mit mehr Kapazität (und damit auch einem höheren Preis) umgestiegen werden muss. Die Genauigkeit der Spannungsmessung wird zwangsläufig durch verschiedene Umgebungsfaktoren beeinflusst. Dazu zählen temperatur- und alterungsbedingte Drifteffekte, Rauschen aus der Versorgungsspannung und mechanische Spannungen im Chip durch Biegung der Leiterplatte. TI wirkt diesen Einflüssen auf verschiedene Weise entgegen:

➔ Verwendung einer vergrabenen Z-Diode, die deutlich weniger anfällig gegen heiße Ladungsträger ist, sodass eine höchst stabile, gegen temperatur- und alterungsbedingte Änderungen weitgehend immune Referenzspannung erzeugt werden kann.
➔ Beim Auflöten eines Battery Monitors auf eine Leiterplatte sorgt ein Biegen der Leiterplatte dafür, dass auch der Chip geringfügig verbogen wird, was Spannungsmessfehler zur Folge hat. Mit einem eingebauten Dehnmessstreifen wird deshalb die Biegung gemessen und die Spannungsmessung entsprechend korrigiert.
➔ Integrierte FETs und Stromversorgungen für das Cell Balancing bewirken eine Erwärmung des Chips mit den daraus resultierenden Spannungsmessfehlern. Der BQ79718-Q1 ist deshalb mit Temperatursensoren ausgestattet und kann die Spannungsmessungen über die Temperatur kalibrieren, um optimale Genauigkeit zu erzielen.

Zusammenfassung

In traditionellen rauscharmen Stromversorgungsarchitekturen für ADCs und AFEs, bei denen es auf geringes Rauschen ankommt, ergeben sich nicht selten Probleme durch hohen Stromverbrauch und Erwärmung. Wenn beim Design auf rauscharme Spannungsreferenzen und Stromversorgungen gesetzt wird, lassen sich die Stromversorgungsarchitekturen vereinfachen und Vorgaben bezüglich des Energiebudgets einhalten.

Innovative Spannungsreferenzen wie die Reihe REF35 machen es nicht nur bei Edge Devices möglich, einen neuen Grad an Rauscharmut und geringem Stromverbrauch zu erreichen. Und in besonders rauschempfindlichen Anwendungen wie etwa RF-Sampling-ADCs sind rauscharme Schaltregler wie der TPS62913 in thermischer Hinsicht günstiger als traditionelle Schaltregler in Kombination mit einem LDO.

Anbieter zum Thema

zu Matchmaker+

Lesen Sie mehr zum Thema


Das könnte Sie auch interessieren