EMV-Simulation mit LTspice

Verbesserung der Signalintegrität

2. Dezember 2024, 07:00 Uhr | Richard Anslow und Sylvain Le Bras, Harry Schubert
Close Up of a Computer Monitor Screen with Software Utility Tool with Digital Electronic Diagram of a Circuit Motherboard and 3D Model. Technological Research and Development Concept.
© Gorodenkoff – stock.adobe.com

LTspice lässt sich mit C-Programmen kombinieren, um leitungsgebundene Netzwerke hinsichtlich der Signalintegrität zu verstehen und zu optimieren. Auf diese Weise können Entwickler iterative Labortests und teure Prototypen durch Simulationen einsparen – wie am Beispiel Single-Pair Ethernet gezeigt.

Diesen Artikel anhören

Fortsetzung des Artikels von Teil 2

Anwendung auf eine 10BASE-T1L-Verbindung

Mit dem Ethernet-Standard 10BASE-T1L lassen sich mehrere Feldbusse ersetzen. Ein und dasselbe Kabel kann sowohl für traditionelle Feldbusse als auch für 10BASE-T1L verwendet werden. Ein einziges symmetrisches Kupferadernpaar dient dabei für die Vollduplex-Kommunikation und die Stromversorgung des Powered Device (PD) an der Gegenstelle. Auch wenn das Kabel wiederverwendet werden kann, müssen die Bit-Übertragungsschicht (Physical Layer, PHY) und die passiven Bauelemente gemäß dem 10BASE-T1L-Standard angepasst werden.

Der Großteil der Signalintegritäts-Validierung für 10BASE-T1L lässt sich mit einem ähnlichen Signalverlauf vornehmen. Zum Einsatz kommt die dreistufige Pulsamplitudenmodulation PAM3 [6]. Abhängig von der gewünschten Übertragungsdistanz und den Fähigkeiten der Endpunkte kann die Signalamplitude auf 1 V oder 2,4 V eingestellt werden (Tabelle 4).

Sendesignal-Amplitude [USS]6Geschätzte Reichweite
2,4 V1.000 m bis 1.700 m
1,0 V200 m

Kabelseitig beträgt die Anstiegszeit für einen Wechsel von -1 nach +1 genau 53,33 ns, und die Abfallzeit ist identisch. Die Flankensteilheit wird für die Wechsel von 0 nach 1, von 1 nach 0, von –1 nach 0 und 0 nach –1 als gleich angesehen, sodass die nominelle Zustandwechselzeit 26,66 ns beträgt.

Verbesserung der Signalintegrität Bilder 27-30

© Analog Devices
© Analog Devices
© Analog Devices

Alle Bilder anzeigen (4)

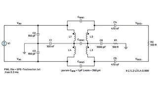
Zum Erstellen eines entsprechenden Testvektors wird der in Bild 27 gezeigte Code benutzt [P3]. Dieser generiert einen Testvektor aus 5.000 PAM3-Symbolen im PWL-Format.

Durch Einspielen dieses Testvektors in den Schaltplan lassen sich verschiedene Parameter validieren, z.B. minimale Kopplung, Kapazität zwischen den Wicklungen usw.

Die Bilder 28, 29 und 30 geben den auf einem Übertrager basierenden Abschluss einer 10BASE-T1L-Verbindung, den Ausgang einer PWL-Quellenspannungs-Datei und ein Augendiagramm der PWL-Spannungsquelle sowie die kabelseitige differenzielle Spannung wieder. Hiermit können Konformitätsprüfungen nach dem 10BASE-T1L-Standard durchgeführt werden.

Mehr als nur ein Simulationswerkzeug

Mit LTspice steht Entwicklern ein leistungsfähiges, kostenloses Simulationswerkzeug zur Verfügung, das gemeinsam mit Funktionsgeneratoren sowie herkömmlichem C- und JavaScript-Code eingesetzt werden kann. Unter dem Strich entsteht damit ein wirkungsvolles Tool zur Untersuchung der Signalintegrität von Schaltungen für die leitungsgebundene Datenübertragung. Das Tool sorgt dafür, dass Ingenieure weniger Zeit in Laborexperimente investieren müssen, und kann zudem als Richtschnur für die Entwicklung von Endprodukten dienen und die Markteinführungszeit neu entwickelter Produkte verkürzen. Analog Devices und Würth Elektronik bieten dieses Tool an, damit Ingenieure es beim Schaltungsentwurf verwenden können – auch zum Verstehen neuer Datenübertragungsstandards wie etwa 10BASE-T1L SPE.

Die Autoren

Richard Anslow von Analog Devices
Richard Anslow, Analog Devices.
© Analog Devices

Richard Anslow

arbeitet als Senior Manager in der Entwicklung von Softwaresystemen in der Industrial Automation Business Unit von Analog Devices. Seine Spezialgebiete sind die zustandsbasierte Überwachung, Motorregelungen und die Entwicklung von Elektronikschaltungen für die industrielle Kommunikation. Er hat einen Bachelor- (B. Eng.) und einen Master-Abschluss (M. Eng.) von der Universität Limerick (Irland). Jüngst absolvierte er außerdem an der Purdue University einen Aufbaustudiengang in AI und ML.

Sylvain Le Bras von Würth Elektronik
Sylvain Le Bras, Würth Elektronik.
© Analog Devices

Sylvain Le Bras

ist als Field Applications Engineer bei Würth Elektronik tätig und hat sich auf die Bereiche Stromversorgung und elektromagnetische Verträglichkeit spezialisiert. Bevor er zu Würth Elektronik kam, war Le Bras in unterschiedlichen Forschungs- und Entwicklungs-Positionen bei ABB sowie in Technologietransfer-Laboratorien beschäftigt. Ein Studium am Polytechnikum der Universität Nantes (Frankreich) schloss er mit einem Master (M. Sc. Eng. ab.


  1. Verbesserung der Signalintegrität
  2. Bewertung der Konformität über den Toleranzbereich
  3. Anwendung auf eine 10BASE-T1L-Verbindung
  4. Literatur
  5. Programme


Lesen Sie mehr zum Thema