EMV-Simulation mit LTspice

Störaussendung und Störfestigkeit von DC/DC-Wandlerschaltungen

30. Januar 2023, 06:00 Uhr | Richard Anslow und Sylvain Le Bras, Harry Schubert
Close Up of a Computer Monitor Screen with Software Utility Tool with Digital Electronic Diagram of a Circuit Motherboard and 3D Model. Technological Research and Development Concept.
© Gorodenkoff – stock.adobe.com

Mit LTspice-Simulationsschaltungen und -Methoden lassen sich differenzielle Störungen und Gleichtakt-Störgrößen in Abwärtswandlern simulieren. Damit können zu hohe Resultate bei EMV-Labormessungen zuverlässig vorhergesagt werden – wie das Beispiel mit einem Demo-Board zeigt.

Diesen Artikel anhören

Fortsetzung des Artikels von Teil 2

Korrektur des EMI-Verhaltens des Abwärtswandlers

Maßnahmen für ein verbessertes Störaussendungs-Verhalten
Bild 15. Maßnahmen für ein verbessertes Störaussendungs-Verhalten des Abwärtswandlers - siehe Bild 9.
© Analog Devices
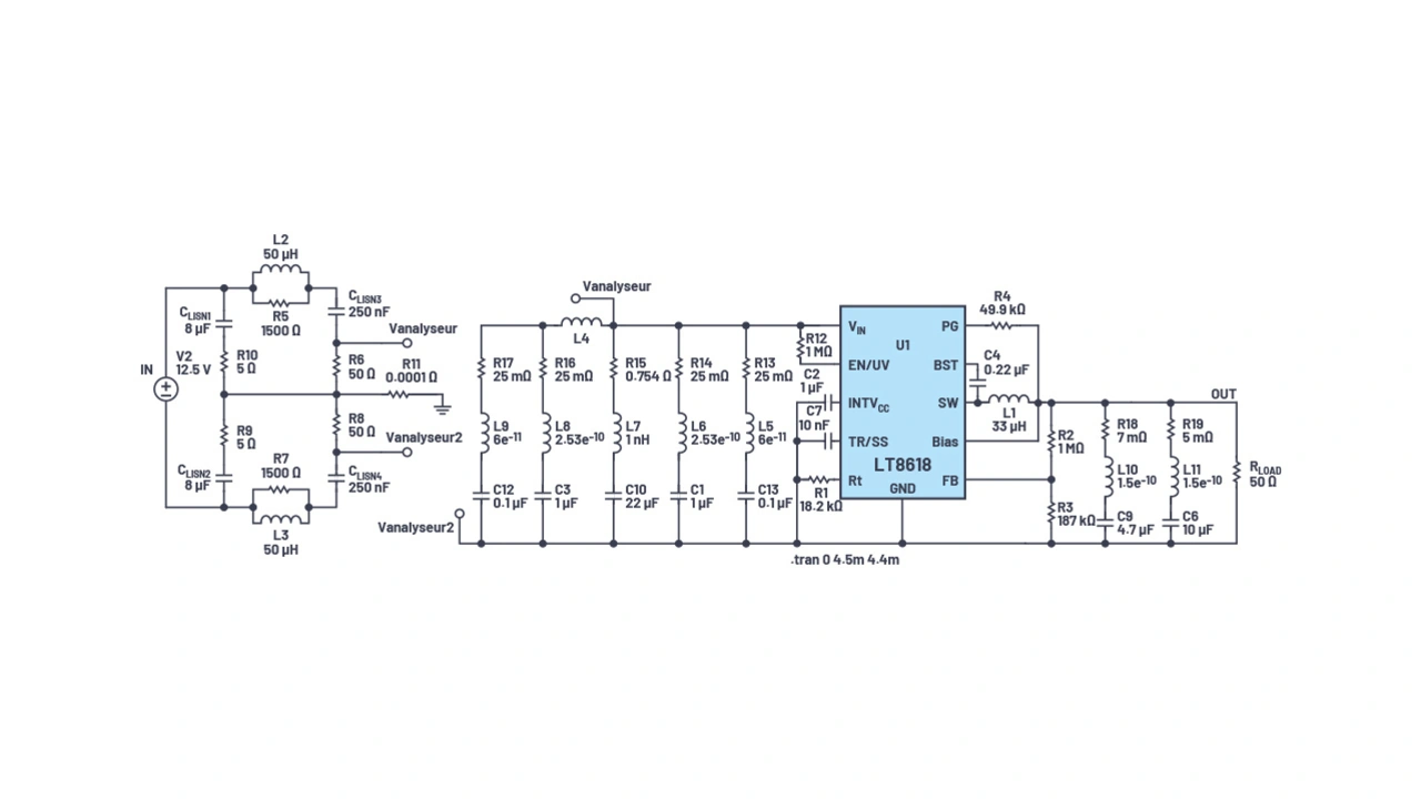
Maßnahmen für ein verbessertes Störaussendungs-Verhalten
Bild 16. Maßnahmen für ein verbessertes Störaussendungs-Verhalten des Abwärtswandlers - siehe Bild 10.
© Analog Devices

Um die von der Schaltung (Bilder 15 und 16) ausgehenden differenziellen Störaussendungen einzudämmen, kann an den Eingang ein Kondensator mit sehr niedrigen ESR- und ESL-Werten, z.B. der 22-µF-Kondensator, C12 in Bild 15, mit der Art.-Nr.: 885012209006 von Würth.

FFT-Diagramm
Bild 17. FFT-Diagramm des nachgebesserten Abwärtswandlers.
© Analog Devices

Zur Reduzierung der Gleichtakt-Störaussendungen wiederum kann aus der LTspice-Bibliothek eine Gleichtaktdrossel gewählt werden, beispielsweise aus der Serie WE-CNSW von Würth, mit 250 µH, Art.-Nr.: 744235251. Mit ihren Gehäusemaßen von 4,5 mm × 3,2 mm × 2,8 mm eignet sich diese Drossel gut für die knappen Platzverhältnisse in den Gehäusen von MEMS-Sensoren. In Bild 17 ist das FFT-Diagramm des nachgebesserten Abwärtswandlers zu sehen.

Demo-Board DC2822A
Bild 18. Ansicht des LT8618 Demo-Boards DC2822A.
© Analog Devices

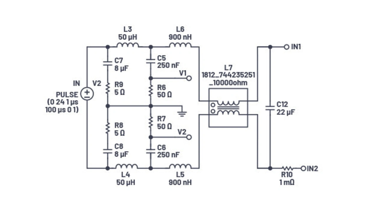
Das Demo-Board DC2822A (Bild 18) verfügt über die beiden Stromversorgungs-Anschlüsse VIN und VEMI. Der Anschluss VIN umgeht die Ferritperle auf der Leiterplatte, und das LTspice-Modell in Bild 19 entspricht der VIN-Konfiguration des Demo-Boards. Bild 20 gibt das FFT-Diagramm der LTspice-Simulation wieder. Es ist zu erkennen, dass die Gleichtakt-Störaussendungen bei 2 MHz bis knapp über das Limit reichen.

LTspice-Modell
Bild 19. Dieses LTspice-Modell gibt die VIN-Konfiguration des Demo-Boards DC2822A wieder.
© Analog Devices
FFT-Diagramm
Bild 20. FFT-Diagramm aus LTspice für die VIN-Konfiguration des Demo-Boards DC2822A.
© Analog Devices

  1. Störaussendung und Störfestigkeit von DC/DC-Wandlerschaltungen
  2. LTspice-Testschaltung mit Werten aus Redexpert
  3. Korrektur des EMI-Verhaltens des Abwärtswandlers
  4. Vergleich realer Labormessungen mit den Simulationsergebnissen
  5. Literatur


Lesen Sie mehr zum Thema


Das könnte Sie auch interessieren