Sensornetzwerk

IO-Link für smarte Sensoren

21. März 2016, 14:40 Uhr | Von Prof. Dr. Jörg F. Wollert
Diesen Artikel anhören

Fortsetzung des Artikels von Teil 1

IO-Link als intelligente ­Sensorschnittstelle

. IO-Link gehört zu den Single-drop Digital Communication Interfaces – SDCI
Bild 2. IO-Link gehört zu den Single-drop Digital Communication Interfaces – SDCI. Es ist kein Feldbus, sondern eine Ein-/Ausgangs- verbindung, die analoge und digitale Signale von und zu den Sensoren überträgt.
© Fachhochschule Aachen

Mit IO-Link existiert eine Schnittstelle, die allen Anforderungen gerecht wird und die in weiten Teilen ausentwickelt ist. Erste Produkte wurden bereits auf der HMI 2006 vorgestellt, als der Begriff „Indus­trie 4.0“ noch kein Thema war. Ziel war die Entwicklung einer universellen Kommunikationsschnittstelle, die analoge und binäre Signale auf dem letzten Meter überträgt und darüber hinaus in der Lage ist, Geräteparameter mit der darüberliegenden Steuerung auszutauschen. IO-Link ist folglich kein Feldbus, sondern eine Ein-/Ausgangsverbindungsleitung für die Bereitstellung von Daten auf einem standardisierten M8- bzw. M12-Stecker – kompatibel zu bestehenden digitalen Sensoren. In IEC 61131-9 werden diese Systeme als „Single-drop digital Communication Interface for small Sensors and Actuators“ (SDCI) beschrieben (Bild 2). Die erste vollständige Spezifikation für IO-Link-Produkte erfolgte 2008 als Version 1.0. Seit 2010 werden neue Produkte nach der Version 1.1 gefertigt, die rückwärtskompatibel ist, aber zusätzliche Features aufweist. Gerade mit den Erweiterungen der Version 1.1 sind die Anforderungen von Industrie 4.0 in vollem Umfang erfüllbar.

Eine wesentliche Eigenschaft von IO-Link ist die parametrierbare Datenschnittstelle, bei der ein intelligenter Master die angeschlossenen Geräte identifizieren kann. In konventionellen Automatisierungssystemen muss entschieden werden, ob es sich um eine analoge oder digitale Schnittstelle handelt, mit welchem Spannungspegel gearbeitet wird und ob es sich um einen Eingang oder einen Ausgang handelt.

Anbieter zum Thema

zu Matchmaker+
IO-Link kann im digitalen Standard-IO-Modus oder als digitale serielle Schnittstelle verwendet werden
Bild 3. IO-Link kann im digitalen Standard-IO-Modus oder als digitale serielle Schnittstelle verwendet werden.
© Fachhochschule Aachen

Demgegenüber ermöglicht ein IO-Link Master eine weitreichende Parametrierung der jeweiligen Ports als Sensor- und Aktorschnittstelle in 24-V-Technik. Generell ist ein IO-Link-Port in der Basiskonfiguration immer eine standardkonforme digitale Sensorschnittstelle. Erst im Konfigurationszyklus entscheidet der Master, ob ein konventioneller Sensor in npn-Schaltung oder ein IO-Link Device angeschlossen ist. Handelt es sich um ein IO-Link Device, kann dieses als digitaler Sensor oder Aktor oder als Gerät für den Austausch von Analog- oder sonstigen Daten über eine serielle Kommunikation konfiguriert werden. Der Funktionsumfang eines Gerätes wird über die IO-Link Device Description (IODD), ein XML-Dialekt, beschrieben. Mit IO-Link sind Geräte in der Lage, Informationen über sich, ihren Zustand und Prozessparameter auszutauschen und Parametrierungsinformationen abzuspeichern. Damit wird die Sensor- und Aktorebene validierbar und erfüllt die Anforderungen hinsichtlich Transparenz und intelligenter Datenhaltung von Industrie 4.0. Darüber hinaus kann die Vielzahl der unterschiedlichen Schnittstellentypen dramatisch reduziert werden. Ob P- oder N-schaltend, analog oder digital – für alle Optionen reicht eine einfache Parametrierung aus. Auch Funktionserweiterungen können ohne zusätzliche Hardware-Schnittstellen realisiert werden. Ein besonderes Feature ist die Möglichkeit, eine physikalische Schnittstelle sowohl für Sensoren als auch Aktoren zu verwenden (Bild 3). In der Port Class A können Sensoren und Aktoren aus dem Master mit Energie versorgt werden; Schnittstellen nach Port Class B ermöglichen das Einspeisen einer separaten Versorgungsleitung für die IO-Link-Sensoren bzw. Aktoren, sodass auch Geräte mit einer höheren Stromaufnahme problemlos implementiert werden können. Auch zusätzliche digitale und analoge Schaltfunktionen dürfen durch die IO-Link Devices unterstützt werden, sodass eine kombinierte analoge und digitale Kommunikation möglich wird.

Betriebsarten der IO-Link-Schnittstelle
Tabelle. Betriebsarten der IO-Link-Schnittstelle
© Fachhochschule Aachen

IO-Link-­Kommunikation

Die Konfiguration des IO-Link Master erlaubt den Betrieb eines Ports in unterschiedlichen Betriebsarten (Tabelle). Im Standard-IO-Modus (SIO) werden ausschließlich Schaltinformationen übertragen.

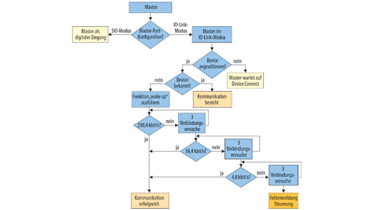
Der Master initiiert den Verbindungsaufbau
Bild 4. Der Master initiiert den Verbindungsaufbau.
© Fachhochschule Aachen

IO-Link-Geräte befinden sich nach einem Einschaltvorgang in einem passiven Zustand. Je nach Konfiguration wird der Port im SIO-Modus wie ein klassischer digitaler Eingang oder im IO-Link-Modus betrieben. Ist kein Gerät angeschlossen, dann wartet der Master auf einen Device Connect. Ist ein bekanntes Gerät angeschlossen, dann wird der entsprechende Betriebsmodus angesprochen. Ist das angeschlossene Gerät unbekannt, initiiert der Master den Geräte-Setup mit einem Wake-up Request auf allen Ports mit unbekannten Devices, um den Status der Geräte abzufragen (Bild 4).

Frame Types 0 und 1 bilden die Basis für den Datenaustausch von IO-Link-Geräten
Bild 5. Frame Types 0 und 1 bilden die Basis für den Datenaustausch von IO-Link-Geräten.
© Fachhochschule Aachen

Hierbei wird versucht, mit der schnellst möglichen Geschwindigkeit zu verbinden. Ist dieses auch nach dreimaligem Versuch nicht möglich, wird eine niedrigere Geschwindigkeit gewählt. Kann der Master einen gültigen Kommunikationsteilnehmer finden, tauschen Master und Slave relevante Parameter aus, die den Kommunikationstyp festlegen. Anschließend wird der zyklische oder azyklische Datenaustausch gestartet. Auf dem seriellen IO-Link werden UART-Worte mit Start-, Stopp- und Parity-Bit versendet. Für die Kommunikation werden drei unterschiedliche Frame-Typen in verschiedenen Varianten als Schreib- und Leseoperation auf unterschiedlichen Datenkanälen angeboten. In einem Command-Byte (CMD) werden die spezifischen Befehle abgesetzt.

Frame Types 0 und 1 bilden die Basis für den Datenaustausch von IO-Link-Geräten
Bild 5. Frame Types 0 und 1 bilden die Basis für den Datenaustausch von IO-Link-Geräten.
© Fachhochschule Aachen

Das CHK/TYPE-Byte beschreibt den Frame Type und die berechnete Prüfsumme. Ein IO-Link Device muss mindestens den Frame Type 0 verstehen, der Befehle und Daten als „ON-REQ“-Daten nur auf Anfrage versendet. Ein zyklischer Betrieb von Devices ist nicht zwingend vorgesehen. Der Frame Type 1 ermöglicht das direkte Lesen oder Schreiben von zwei Bytes Prozessdaten (Bild 5). Mit dem Frame Type 2 (Bild 6) wird der Austausch von Prozessdaten und ON-Request-Daten in einem Zyklus möglich. Hierbei können in unterschiedlichsten Varianten Prozess- und Statusdaten in beiden Richtungen ausgetauscht werden.

Zahlreiche Varianten des Frame Type 2 bieten Datenübertragungslösungen für unterschiedlichste Aufgaben
Bild 6. Zahlreiche Varianten des Frame Type 2 bieten Datenübertragungslösungen für unterschiedlichste Aufgaben.
© Fachhochschule Aachen

An dieser Stelle kann unmöglich die gesamte Vielfalt der Kommunikation mit IO-Link aufgezeigt werden. Die etwas ausführlichere Darstellung soll nur verdeutlichen, dass mit IO-Link ein Single-Line-Kommunikationssystem geschaffen wurde, das einen sehr breiten und vor allem flexiblen Einsatz ermöglicht und damit alle Anforderungen an eine gut dokumentierte Schnittstelle erfüllt. Durch die aktuelle Spezifikation von IO-Link in der Version 1.1 sind auch Erweiterungen vorgenommen worden, die im Sinn einer guten Diagnostizierbarkeit hilfreich sind. So werden mit der Data-Storage-Parametrisierungsfunktion die Parametrierungsdaten im Sensor und im Automatisierungssystem gehalten. Dies ermöglicht einen konfigurationsfreien Austausch von defekten IO-Link-Geräten. Darüber hinaus ist die Prozessdatenbreite je Port auf bis zu 32 Bytes gestiegen, sodass auch komplexe Sensor- oder Aktorgeräte möglich werden. Schließlich unterstützt IO-Link einen gut dokumentierten Protokoll-Stack, der zyklischen, asynchronen und ereignisgesteuerten Datenaustausch berücksichtigt. Zustandsmaschinen beschreiben den Start- und Betriebsvorgang über die eigentliche Datenübertragung hinaus bis in einen Anwendungs-Layer.


  1. IO-Link für smarte Sensoren
  2. IO-Link als intelligente ­Sensorschnittstelle
  3. Einsatz von IO-Link

Lesen Sie mehr zum Thema


Das könnte Sie auch interessieren

Jetzt kostenfreie Newsletter bestellen!