Strom-Shunt-Verstärker

Ladeströme ohne »Totzone«

6. Mai 2013, 12:02 Uhr | Marcel Consée

Der zunehmende Gebrauch portabler, netzunabhängiger Geräte erfordert den Einsatz immer »intelligenterer« und effizienterer Ladegeräte. Dies bedingt auch eine mög-lichst genaue und lückenlose Überwachung der Lade- und Entladeströme.

Diesen Artikel anhören

Speziell zur Messung sehr kleiner Ströme bieten sich Shunts an, die gegen die modernen Stromsensoren mit Potenzialtrennung immer noch ihre Position behaupten. Immerhin lassen sie sich heute bereits in ICs und auf Leiterplatten integrieren.

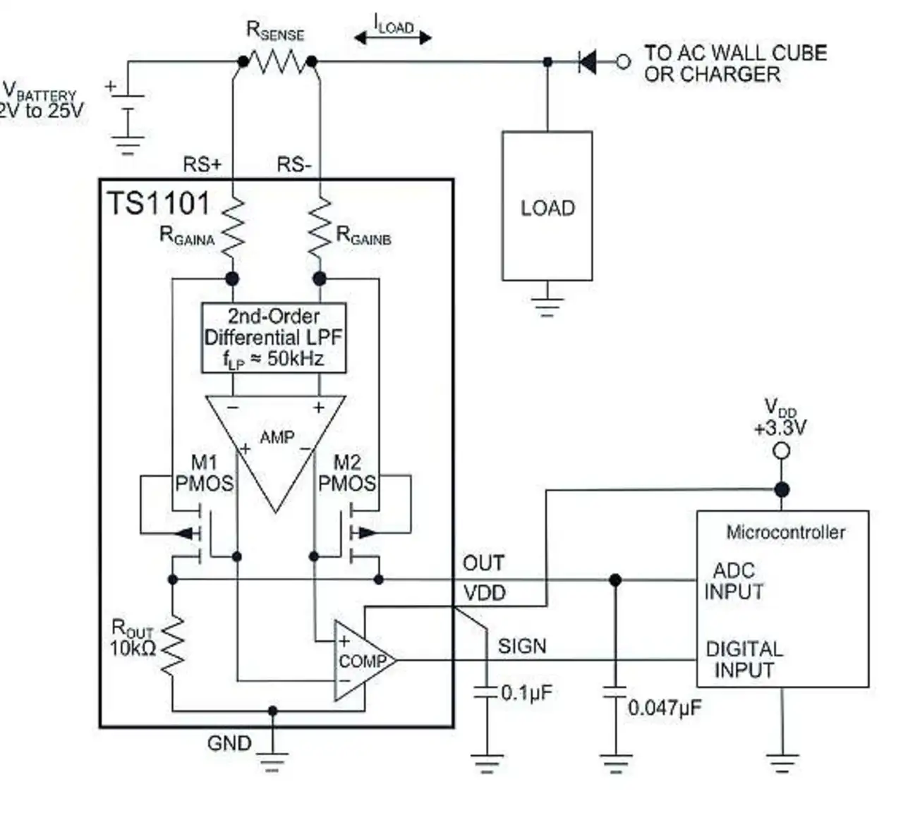
Bild 1: Schaltung des »TS1101«
Bild 1: Schaltung des »TS1101«

Single-Chip-Lösungen sind beispielsweise die bidirektionalen Strom-Shunt-Messverstärker der Familie »TS1101« (Bild 1) von Touchstone Semiconductor (Vertrieb: Is-Line), die weniger als 1 µA Strom verbrauchen.

Bild 2: Spannungsverlauf beim TS1101 ohne »Tot-zone« (links) und bei anderen Messverstärkern
Bild 2: Spannungsverlauf beim TS1101 ohne »Totzone« (links) und bei anderen Messverstärkern

Die Messgenauigkeit wird bestimmt durch den Offset von typisch 30 µV (max. 100 µV), den Verstärkungsfehler von maximal 0,6% und eine Gleichtaktunterdrückung (CMRR) von 150 dB. Durch die symmetrische Architektur der Schaltung und den Einsatz eines speziellen Komparators wird zudem die für andere Stromverstärker typische »Totzone« im Spannungsverlauf bei der Lastumkehr vom Entladen zum Aufladen bei Batterien vermieden (Bild 2).

Verstärken, aufbereiten und verwerten

Generell verstärken Messverstärker nicht nur kleine Signale, sondern bereiten sie auch so auf, dass sie verwertbar sind. Die elektrischen Größen werden gefiltert, linearisiert, verstärkt und normiert. Diesen Zwecken dienen mehrere Verstärker- und Filterschaltungen, die das Signal aufbereiten, ein Messumformer zur Normierung des Messsignals sowie eventuell ein nachgeschalteter Schaltverstärker, der Alarmfunktionen zur Verfügung stellt.

Die Verstärkung ist hier variabel: Die Sensoren gibt es wahlweise in den Verstärkungsvarianten 25 V/V (»TS-1101-25«), 50 V/V (»TS-1101-50«), 100 V/V (»TS-1101-100«) und 200 V/V (»TS-1101-200«). Durch das SOT23-Format sind die TS1101-Bausteine speziell für solche batteriebetriebenen und portablen Anwen-dungen geeignet, bei denen geringer Platzbedarf und niedriger Stromverbrauch bei gleichzeitig hoher Genauigkeit gefordert sind.

Die ICs sind zudem für den erweiterten Temperaturbereich von -40 °C bis +105 °C ausgelegt. Typische Anwendungen finden sich in den Bereichen Notebooks, Strom-Shunt-Messungen, Power-Management, Batterie- und Motorüberwachung und bei mobilen Energiespeichern, beispielsweise in E-Bikes.

Nanopower

Bild 3: Auf der Jagd nach kleinen Spannungen ist der Spannungsdetektor TS12001
Bild 3: Auf der Jagd nach kleinen Spannungen ist der Spannungsdetektor »TS12001«

Auch für die Messung und Überwachung sehr kleiner Spannungen gibt es einen Baustein von Touch-stone Semiconductor. Der Spannungsdetektor »TS12001« (Bild 3) vereint die Funktionen einer 0,58-V-Referenz und eines rücksetzbaren Komparators in einem einzigen 2 mm x 2 mm großen TDFN-Baustein miteinander. Beide Funktionen werden von einer einzigen Spannungsversorgung  (0,65 V bis 2,5 V) gespeist und verbrauchen zusammen weniger als 1 µA.

Das bedeutet in der Anwendung laut Hersteller eine Halbierung des Stromverbrauchs gegenüber vergleichbaren Bausteinen, wobei auch der Platzbedarf auf der Leiterplatte um etwa ein Drittel schrumpft. Die Schaltung liefert immer dann ein Reset-Signal, wenn die gemessene Spannung einen bestimmten Schwellwert unterschreitet.

Dieser ist auf 0,78V voreingestellt, kann aber über zwei externe Widerstände angepasst werden. Die interne Hysterese von ±10 mV gewährleistet einen sauberen, prellfreien Schaltausgang. Auch Push-Pull- und Open-Drain-Ausgänge stehen zur Verfügung. Das IC ist für einen Temperaturbereich von -40 °C bis +85 °C ausgelegt und auf lange Lebensdauer optimiert. Typische Anwendungen finden sich bei der Erkennung von Strom- beziehungsweise Batterieausfällen, in CPU- und Mik-roprozessor-Anwendungen und allgemein im Bereich batteriebetriebener Systeme.


Jetzt kostenfreie Newsletter bestellen!